Anónimo
Portada
Asignatura
Grado en Educación Social (EHU)
Orientación Educativa y Social
Fecha de subida
28 sep 2022
Categoría
apuntes
Etiquetas
Apuntes - Orientazio-Apunteak.pdf
pdf
24 páginas
28
1
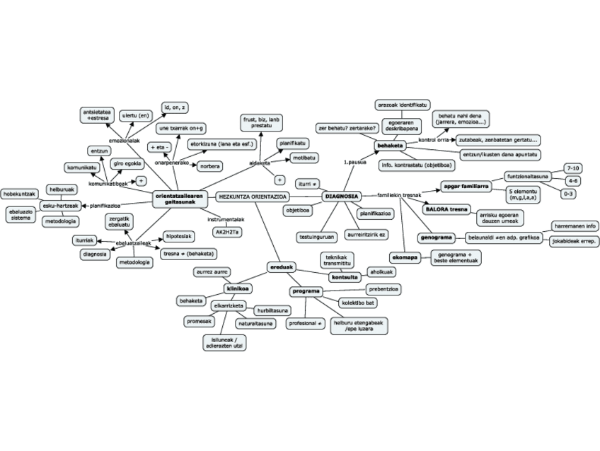
Apuntes - buru-mapa-orientazio.pdf
1 página
27
Apuntes - Orientazioa-teoria.pdf
19 páginas
24
Apuntes - Apuntes-examen.pdf
14
0
Apuntes - TEORIA-APUNTEAK.pdf
3 páginas
19
Apuntes - apuntes-orientacion.pdf
5 páginas
9
Apuntes - CamScanner-26-12-2023-19.44.pdf