Marisolaa
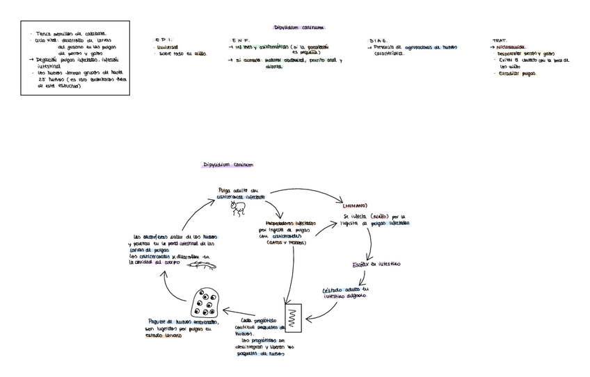
DIPYLIDIUM-CANINUM.pdf
1 página
Apuntes - T5-Protozoos-Sanguineos-Y-Tisulares.pdf
pdf
6 páginas
39
0
Apuntes - T4-Protozoos-Intestinales.pdf
4 páginas
32
Apuntes - Cestodos.pdf
31
Apuntes - Esquemas-Tema-2-Parasitologia.pdf
2 páginas
30
Exámenes - Examen-2021.pdf
10 páginas
29
1
Apuntes - Nematodos-.pdf
9 páginas
22
Apuntes - ESQUEMAS-TEMA-3-PARASITOLOGIAS.pdf
34
Exámenes - examen-para.pdf
7 páginas
2
Apuntes - Artropodos-.pdf
18
Exámenes - B1-parasitologia-removed.pdf
14 páginas
19
Apuntes - T1-Parasitismo.pdf
28
Apuntes - T6-Trematodos.pdf
3 páginas
25
Exámenes - P1-2017-parasitologia.pdf
Apuntes - ESQUEMAS-TEMA-1-PARASITOLOGIA.pdf
0 páginas
24
Apuntes - TEMA-1.-EL-PARASITISMO.pdf
15
Apuntes - Plasmodium.pdf
7
Apuntes - DIPYLIDIUM-CANINUM.pdf
6
Apuntes - ECHINOCOCCUS-GRANULOSUS.pdf
10