Todo
Apuntes
Exámenes
Prácticas
chevron_left
chevron_right

Ahora ya tiene las cosas del repaso de hoy.

13 páginas

He publicado nuevos apuntes de 2º Parasitología: PRACTICAS-PARASITO.-Emma-Vivas.pdf

11 páginas

apuntes

-

Parasitología

Tabla parásitos para el 1º parcial

1o-Parcial-tablas-parasito.pdf
Tablas-T-17.pdf
Tablas-T-18-19.pdf
T20Acanthocephala.pdf
T22NematodosClase-Chromadorea.pdf
T23Strongyloidea.pdf

practicas

-

Prácticas Parasitología

He publicado nuevos practicas de 2º Parasitología: Prácticas Parasitología

Practica-3.pdf
Practica-4.pdf
Practica-5.pdf
Practicas-1-y-2.pdf
Practica-6-parte-1.pdf
Practica-6-parte-2..pdf

apuntes

-

APUNTES 2º PARCIAL

He publicado nuevos apuntes de 2º Parasitología: APUNTES 2º PARCIAL

TEMA-18-PARASITOLOGIA.pdf
TEMA-17-PARASITOLOGIA-CESTODOS-I.pdf

He publicado nuevos apuntes de 2º Parasitología: Esquemas-Tema-3-y-5-Parasitologia.pdf

1 página

He publicado nuevos apuntes de 2º Parasitología: Esquemas-Tema-1-Y-2-Parasitologia.pdf

1 página

He publicado nuevos apuntes de 2º Parasitología: Tabla especies parcial 2.pdf

14 páginas

He publicado nuevos apuntes de 2º Parasitología: Tabla especies parcial 1.pdf

4 páginas

He publicado nuevos apuntes de 2º Parasitología: APUNTES-PRIMER-PARCIAL-DE-PARASITOLOGIA.pdf

98 páginas

apuntes

-

APUNTES PRIMER PARCIAL

Apuntes completos y resumidos del tema 1 de Parasitología, basados en el material del campus

TEMA-1-PARASITOLOGIA.pdf
TEMA-2-PARASITOLOGIA.pdf

apuntes

-

PARASITOLOGÍA GENERALIDADES

He publicado nuevos apuntes de 2º Parasitología: PARASITOLOGÍA GENERALIDADES

TEMA-1-GENERALIDADES-I.pdf
TEMA-2-GENERALIDADES-II.pdf
TEMA-3-GENERALIDADES-III.pdf
TEMA-4-GENERALIDADES-IV.pdf

apuntes

-

RESÚMENES ANTES DEL EXAMEN

He publicado nuevos apuntes de 2º Parasitología: RESÚMENES ANTES DEL EXAMEN

TEMA-1-6.pdf
TEMA-7-13.pdf

He publicado nuevos practicas de 2º Parasitología: Practico-de-Parasitologia.pdf

56 páginas

He publicado nuevos practicas de 2º Parasitología: Practico-Parasitologia.pdf

56 páginas

apuntes

-

Apuntes parcial 2

He publicado nuevos apuntes de 2º Parasitología: Apuntes parcial 2

Tema-24.pdf
Tema-25.pdf
Tema-26.pdf
Tema-17.pdf
Tema-18.pdf
Tema-19.pdf

Practicas Parasitologia

67 páginas

apuntes

-

APUNTES PARASITOLOGÍA: cuadros de parásitos

He publicado nuevos apuntes de 2º Parasitología: APUNTES PARASITOLOGÍA: cuadros de parásitos

Cuadros-de-parasitos-Trematodos.pdf
Cuadros-de-parasitos-Eozoa.pdf
Cuadros-de-parasitos-Sarcomastigota.pdf
Cuadros-de-parasitos-Chromistas.pdf
Especies-de-Trypanosoma-mas-importantes.pdf
Cuadros-de-parasitos-Nematodos-Orden-tylenchina.pdf

He publicado nuevos apuntes de 2º Parasitología: Protozoa.pdf

5 páginas

apuntes

-

Apuntes parcial 1

He publicado nuevos apuntes de 2º Parasitología: Apuntes parcial 1

Tema-10.pdf
Tema-11.pdf
Tema-12.pdf
TEMA-13.pdf
Tema-15.pdf
Tema-3-y-4.pdf

He publicado nuevos apuntes de 2º Parasitología: Protozoos.pdf

1 página

He publicado nuevos apuntes de 2º Parasitología: Chromistas.pdf

1 página

apuntes

-

Apuntes Parasito 2º parcial

He publicado nuevos apuntes de 2º Parasitología: Apuntes Parasito 2º parcial

Tema-35.pdf
Tema-17.pdf
Tema-18.pdf
Tema-19.pdf
Tema-20.pdf
Tema-21.pdf

apuntes

-

Apuntes Parasito 1er parcial

He publicado nuevos apuntes de 2º Parasitología: Apuntes Parasito 1er parcial

Tema-16.pdf
Tema-1.pdf
Tema-2.pdf
Tema-3.pdf
Tema-4.pdf
Tema-5.pdf

He publicado nuevos examenes de 2º Parasitología: PRACTICA-DE-REPASO-EXAMEN.pdf

3 páginas

practicas

-

PRÁCTICAS PARASITOLOGÍA

He publicado nuevos practicas de 2º Parasitología: PRÁCTICAS PARASITOLOGÍA

Practica-1-Parasitologia-MRR.pdf
Practica-2-Parasitologia-MRR.pdf
Practica-3-Parasitologia-MRR.pdf
Practica-4-Parasitologia-MRR.pdf
Practica-5-Parasitologia-MRR.pdf
Practica-6-Parasitologia-MRR.pdf

He publicado nuevos apuntes de 2º Parasitología: Practicas.pdf

22 páginas

practicas

-

Prácticas

He publicado nuevos practicas de 2º Parasitología: Prácticas

PRACTICA-1.pdf
PRACTICA-2.pdf
PRACTICA-3-PARASITO.pdf
P6-PARASITO.pdf
P7-PARASITO.pdf
P8-PARASITO.pdf

apuntes

-

PRACTICAS

He publicado nuevos apuntes de 2º Parasitología: PRACTICAS

practicas-parasitologia.pdf

apuntes

-

Esquemas Parasitología Parcial II

He publicado nuevos apuntes de 2º Parasitología: Esquemas Parasitología Parcial II

Artropodos.pdf
Monogenea-Cestoda-y-Acanthocephala.pdf
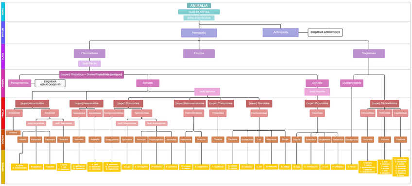
Nematodos-I-al-VI.pdf
Nematodos-VII-al-XI.pdf

apuntes

-

APUNTES 2º PARCIAL PARÁSITO

He publicado nuevos apuntes de 2º Parasitología: APUNTES 2º PARCIAL PARÁSITO

TEMA-17-CESTODA-I-MONOGENEA-Y-CESTODA.pdf
TEMA-18-CESTODOS-II-CYCLOPHYLLIDEA.pdf
TEMA-19-CESTODOS-III.pdf
TEMA-20-PHYLUM-ACANTHOCEPHALA.pdf
TEMA-21-NEMATODOS-I.pdf
TEMA-22-NEMATODOS-II-CHROMADOREA.pdf

apuntes

-

Primer parcial- T. 1-16

He publicado nuevos apuntes de 2º Parasitología: Primer parcial- T. 1-16

Tema-15.pdf
Tema-11-continuacion.pdf
Tema-4-continuacion.pdf
Tema-8.pdf
Tema-13-continuacion.pdf
Tema-5.pdf