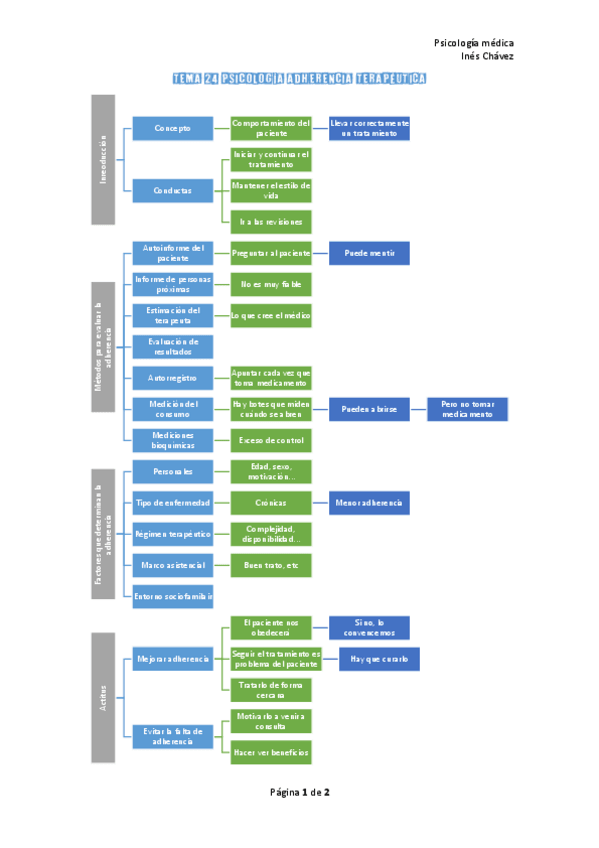
Tema-24-Psicologia-adherencia-terapeutica.pdf

Anónimo

Prácticas

8 archivos·

Psicopatologias.pdf

7 páginas

Tema-1-Actividad-mecanica-del-corazon.pdf

7 páginas

Tema-24-Psicologia-adherencia-terapeutica.pdf

2 páginas

Tema-3-Modelo-biopsicosocial.pdf

2 páginas

Tema-14-Transporte-tubular.pdf

7 páginas

Preguntas-de-bioestadistica.pdf

9 páginas

Anotaciones-psicologia.pdf

2 páginas

Examen-1.pdf

4 páginas

content_copy

Archivos recomendados