Aykool
PM03MapaConceptual.png
Apuntes - TEMA-COMUNICACION.pdf
pdf
6 páginas
9
0
Apuntes - EL-PRECIO..pdf
2 páginas
12
1
Apuntes - Evaluaciondelasoportunidadesdemercadodeunaempresa.pdf
103 páginas
2
Apuntes - Definiciondelapoliticadeproductoservicio.pdf
88 páginas
Apuntes - PM02MapaConceptual.png
png
Apuntes - PM01MapaConceptual.png
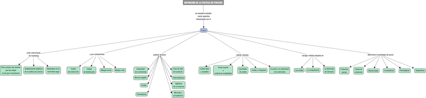
Apuntes - PM03MapaConceptual.png
Apuntes - EXPLICACIONTEORICADEELMETODODESEGMENTACIONAAPLICAR.pdf
4 páginas
Apuntes - EXPLICACIONDELMETODODESONQUISTYMORGAN1.pdf
Apuntes - ESTRUCTURADEUNINFORME.pdf
5 páginas