Procedimientos Generales de intervención en Fisioterapia I

Todo
Apuntes
Ejercicios
Exámenes
Prácticas
chevron_left
chevron_right

Apunts electroteràpia en valencià

66 páginas

apuntes

-

Esquemes

He publicado nuevos apuntes de 2º Procedimientos Generales de intervención en Fisioterapia I: Esquemes

ESQUEMA-UNITAT-1.pdf
ESQUEMA-UNITAT-2.pdf
ESQUEMA-UNITAT-3.pdf
ESQUEMA-UNITAT-4.pdf
ESQUEMA-UNITAT-5.pdf
ESQUEMA-UNITAT-6.pdf

apuntes

-

Apunts

He publicado nuevos apuntes de 2º Procedimientos Generales de intervención en Fisioterapia I: Apunts

UNITAT-7.pdf
UNITAT-6.pdf
UNITAT-5.pdf
UNITAT-4.pdf
UNITAT-3.pdf
UNITAT-2.pdf

He publicado nuevos apuntes de 2º Procedimientos Generales de intervención en Fisioterapia I: Apuntes-Procedimientos-I-Completos.pdf

76 páginas

He publicado nuevos apuntes de 2º Procedimientos Generales de intervención en Fisioterapia I: Electroterapia-en-valencia.pdf

63 páginas

apuntes

-

Apunts molt bons - Electro

He publicado nuevos apuntes de 2º Procedimientos Generales de intervención en Fisioterapia I: Apunts molt bons - Electro

T1-electro.pdf
T2-electro.pdf
T3-electro.pdf
T4-electro.pdf
T5-electro.pdf
T6-electro.pdf

todas las prácticas de electroterapia juntas

10 páginas

He publicado nuevos apuntes de 2º Procedimientos Generales de intervención en Fisioterapia I: Taules-practiques-electroterapia.pdf

20 páginas

He publicado nuevos practicas de 2º Procedimientos Generales de intervención en Fisioterapia I: apuntes-completos-practicas-electroterapia.pdf

41 páginas

Apununts T10-15 d'electro en VALENCIÀ

14 páginas

Tema 5 fins el 9 d'electro en VALENCIÀ

13 páginas

He publicado nuevos apuntes de 2º Procedimientos Generales de intervención en Fisioterapia I: TEMA-1-4-ELECTRO.pdf

13 páginas

He publicado nuevos apuntes de 2º Procedimientos Generales de intervención en Fisioterapia I: Intervencion-I.pdf

67 páginas

He publicado nuevos examenes de 2º Procedimientos Generales de intervención en Fisioterapia I: tipo-test-electro-respuestas.pdf

29 páginas

He publicado nuevos examenes de 2º Procedimientos Generales de intervención en Fisioterapia I: preguntas-tipo-test-recopilacion.pdf

27 páginas

He publicado nuevos apuntes de 2º Procedimientos Generales de intervención en Fisioterapia I: TABLA-CORRIENTES.pdf

14 páginas

He publicado nuevos apuntes de 2º Procedimientos Generales de intervención en Fisioterapia I: Casos-Clinicos.pdf

13 páginas

He publicado nuevos apuntes de 2º Procedimientos Generales de intervención en Fisioterapia I: Apuntes_electro_teoria_valenciano.pdf

60 páginas

He publicado nuevos apuntes de 2º Procedimientos Generales de intervención en Fisioterapia I: Apuntes-electroterapia-completos.pdf

78 páginas

apuntes

-

Apunts molt bons d'electroterapia per temes

Ací deixem tots els temes d'aquesta assignatura per documents. Durant els temes, està marcat el contingut més important i que sol eixir en els exàmens (según els professors).

Index-delectroterapia-valencia.pdf
Tema-1-unitat-didactica-1-v.pdf
Tema-2-unitat-didactica-2-v.pdf
Tema-3-unitat-didactica-2-v.pdf
Tema-4-unitat-didactica-3-v.pdf
Tema-5-unitat-didactica-3-v.pdf

apuntes

-

Apuntes muy buenos de Electroterapia por temas

Añado aquí todos los temas de esta asignatura por documentos. Durante los temas, está marcado el contenido más importante y que suele salir en los exámenes (según los profesores).

Indice-de-electroterapia-castellano.pdf
Tema-1-unidad-didactica-1-c.pdf
Tema-2-unidad-didactica-2-c.pdf
Tema-3-unidad-didactica-2-c.pdf
Tema-4-unidad-didactica-2-c.pdf
Tema-5-unidad-didactica-3-c.pdf

He publicado nuevos apuntes de 2º Procedimientos Generales de intervención en Fisioterapia I: APUNTES-ELECTRO.pdf

85 páginas

apuntes

-

PRÁCTICAS ELECTRO

He publicado nuevos apuntes de 2º Procedimientos Generales de intervención en Fisioterapia I: PRÁCTICAS ELECTRO

PRACTICA-1.pdf
PRACTICA-2-BIOFEEDBACK.pdf
PRACTICA-3-ULTRASONIDOS.pdf
PRACTICA-4-FARADICAS-Y-EXPONENCIALES.pdf
PRACTICA-5-INTERFERENCIALES.pdf
PRACTICA-6-TENS.pdf

He publicado nuevos apuntes de 2º Procedimientos Generales de intervención en Fisioterapia I: Practicas-electroterapia-completas.pdf

14 páginas

He publicado nuevos apuntes de 2º Procedimientos Generales de intervención en Fisioterapia I: Apuntes-completos-Intervencion-I-2o-fisioterapia.pdf

46 páginas

apuntes

-

PROCEDIMIENTOS 1/ELECTROTERAPIA (23-24)

Subiré el resto según se impartan las clases.

TEMA-1-ELECTROTERAPIA-.pdf
TEMA-2-ELECTROTERAPIA.pdf
TEMA-3-ELECTROTERAPIA.pdf
TEMA-4-ELECTROTERAPIA.pdf
TEMA-5-ELECTROTERAPIA.pdf
TEMA-6-ELECTROTERAPIA.pdf

He publicado nuevos apuntes de 2º Procedimientos Generales de intervención en Fisioterapia I: TEMA-19-ELECTRO.pdf

5 páginas

He publicado nuevos apuntes de 2º Procedimientos Generales de intervención en Fisioterapia I: TEMA-20-ELECTRO.pdf

5 páginas

He publicado nuevos apuntes de 2º Procedimientos Generales de intervención en Fisioterapia I: TEMA-17-Y-18-ELECTRO.pdf

13 páginas

He publicado nuevos apuntes de 2º Procedimientos Generales de intervención en Fisioterapia I: TEMA-16-ELECTRO.pdf

7 páginas

He publicado nuevos apuntes de 2º Procedimientos Generales de intervención en Fisioterapia I: TEMA-15-ELECTRO.pdf

9 páginas

He publicado nuevos apuntes de 2º Procedimientos Generales de intervención en Fisioterapia I: TEMA-14-ELECTRO.pdf

4 páginas

He publicado nuevos apuntes de 2º Procedimientos Generales de intervención en Fisioterapia I: TEMA-13-ELECTRO.pdf

4 páginas

He publicado nuevos apuntes de 2º Procedimientos Generales de intervención en Fisioterapia I: TEMA-12-ELECTRO.pdf

7 páginas

He publicado nuevos apuntes de 2º Procedimientos Generales de intervención en Fisioterapia I: TEMA-11-ELECTRO.pdf

6 páginas

He publicado nuevos apuntes de 2º Procedimientos Generales de intervención en Fisioterapia I: TEMA-10-ELECTRO.pdf

7 páginas

He publicado nuevos apuntes de 2º Procedimientos Generales de intervención en Fisioterapia I: TEMA-9-ELECTRO.pdf

6 páginas

He publicado nuevos apuntes de 2º Procedimientos Generales de intervención en Fisioterapia I: TEMA-8-ELECTRO.pdf

6 páginas

He publicado nuevos apuntes de 2º Procedimientos Generales de intervención en Fisioterapia I: TEMA-7-ELECTRO.pdf

6 páginas

practicas

-

Apuntes prácticas electro según rúbrica de examen 2023

He publicado nuevos practicas de 2º Procedimientos Generales de intervención en Fisioterapia I: Apuntes prácticas electro según rúbrica de examen 2023

Clasificacion-corrientes-segun-efecto-2023.pdf
Practica-Alta-frecuencia-2023.pdf
Practica-Biofeedback-2023.pdf
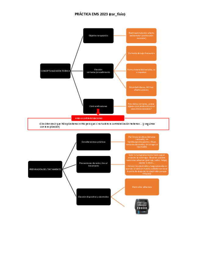
Practica-EMS-2023.pdf
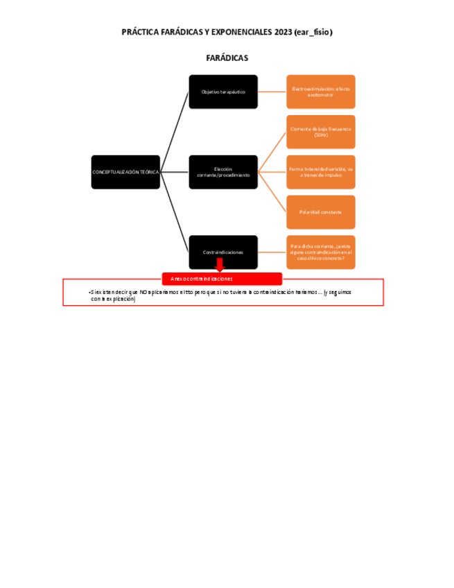
Practica-Faradicas-y-exponenciales-2023.pdf
Practica-Galvanica-and-Iontoforesis-2023.pdf

practicas

-

PRÁCTICAS ELECTROTERAPIA (23-24)

He publicado nuevos practicas de 2º Procedimientos Generales de intervención en Fisioterapia I: PRÁCTICAS ELECTROTERAPIA (23-24)

PRACTICA-BIOFEEDBACK-ELECTROTERAPIA.pdf
PRACTICA-ELECTRO-ALTA-FRECUENCIA.pdf
PRACTICA-LASER-Y-MAGNETO-ELECTROTERAPIA.pdf
PRACTICA-ULTRASONIDOS-ELECTROTERAPIA.pdf
PRACTICA-TENS-ELECTROTERAPIA.pdf
PRACTICAS-EMS-II-ELECTROTERAPIA.pdf

He publicado nuevos apuntes de 2º Procedimientos Generales de intervención en Fisioterapia I: Resumen-EXAMEN-PRACTICO-electro.pdf

14 páginas

He publicado nuevos apuntes de 2º Procedimientos Generales de intervención en Fisioterapia I: Electro-todo.pdf

84 páginas

He publicado nuevos apuntes de 2º Procedimientos Generales de intervención en Fisioterapia I: TEMA-6-ELECTRO.pdf

6 páginas

He publicado nuevos apuntes de 2º Procedimientos Generales de intervención en Fisioterapia I: TEMA-5-ELECTRO.pdf

5 páginas

He publicado nuevos apuntes de 2º Procedimientos Generales de intervención en Fisioterapia I: TEMA-4-ELECTRO.pdf

7 páginas

He publicado nuevos apuntes de 2º Procedimientos Generales de intervención en Fisioterapia I: TEMA-3-ELECTRO.pdf

7 páginas

He publicado nuevos apuntes de 2º Procedimientos Generales de intervención en Fisioterapia I: TEMA-2-ELECTRO.pdf

6 páginas

He publicado nuevos apuntes de 2º Procedimientos Generales de intervención en Fisioterapia I: TEMA-1-ELECTRO.pdf

8 páginas

He publicado nuevos apuntes de 2º Procedimientos Generales de intervención en Fisioterapia I: Temario-electro-completo.pdf

77 páginas

He publicado nuevos practicas de 2º Procedimientos Generales de intervención en Fisioterapia I: Practicas-electroterapia-completo.pdf

19 páginas

He publicado nuevos ejercicios de 2º Procedimientos Generales de intervención en Fisioterapia I: Casos-clinicos-EXAMEN.pdf

6 páginas

He publicado nuevos apuntes de 2º Procedimientos Generales de intervención en Fisioterapia I: Apuntes-TEORIA-completos.pdf

69 páginas
Anónimo

@Anónimo

He publicado nuevos apuntes de 2º Procedimientos Generales de intervención en Fisioterapia I: PRACTICA-ELECTROTERAPIA.pdf

27 páginas
Anónimo

@Anónimo

He publicado nuevos apuntes de 2º Procedimientos Generales de intervención en Fisioterapia I: ELECTROTERAPIA.pdf

111 páginas

He publicado nuevos apuntes de 2º Procedimientos Generales de intervención en Fisioterapia I: Vibroterapia.pdf

12 páginas

He publicado nuevos apuntes de 2º Procedimientos Generales de intervención en Fisioterapia I: TENS.pdf

10 páginas

He publicado nuevos apuntes de 2º Procedimientos Generales de intervención en Fisioterapia I: Presoterapia.pdf

6 páginas

He publicado nuevos apuntes de 2º Procedimientos Generales de intervención en Fisioterapia I: Magnetoterapia.pdf

9 páginas

He publicado nuevos apuntes de 2º Procedimientos Generales de intervención en Fisioterapia I: Laser.pdf

8 páginas