Portada
Asignatura
Grado en Ingeniería Electrónica Industrial y Automática (UPC)
Programación para Ingenieros
Fecha de subida
30 jun 2025
Categoría
trabajos
Información
En esta carpeta se encuentran todas las entregas del proyecto final, todas ellas puntuadas con un 10
Etiquetas
Trabajos - APUNTES-SESION-4-REUTILIZACION.pdf
pdf
1 página
0
Trabajos - Diagrama-Final-Menu.pdf
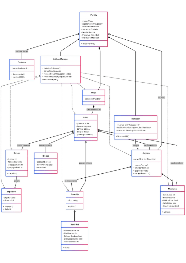
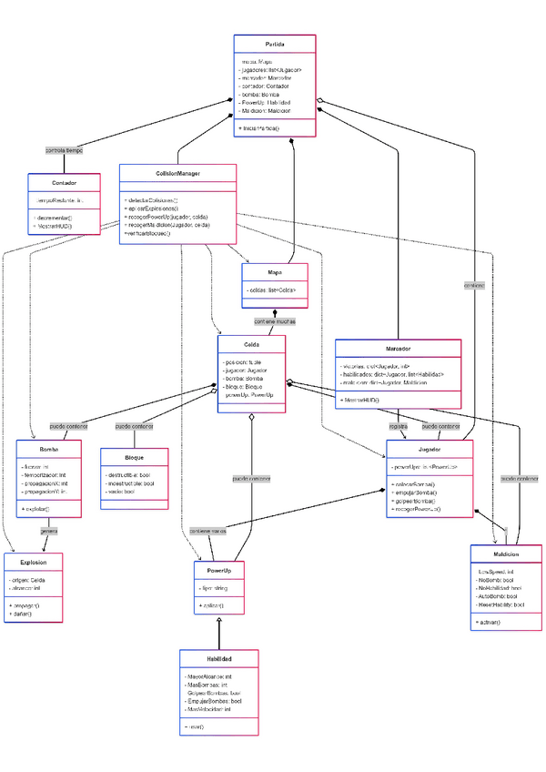
Trabajos - Diagrama-Final-Partida.pdf
Trabajos - Trabajo-de-Competencia..pdf
4 páginas
Trabajos - APUNTES-SESION-2-CICLO-DE-VIDA-Y-ANALISIS.pdf
6 páginas
Trabajos - Sesion-2-Ciclo-de-vida-y-analisis.pdf
3 páginas
Trabajos - APUNTES-SESION-3-Diseno.-Objetos-clases-atributos-y-metodos.pdf
2 páginas
Trabajos - Sesion-3-Diseno.-Objetos-clases-atributos-y-metodos.pdf
5 páginas
Trabajos - Laboratorio-S3-Excepciones..pdf
Trabajos - Laboratorio-S3-Ficheros..pdf
7 páginas
Trabajos - Trabajo-de-Competencia.pdf
Trabajos - Sesion-4-Diseno.-Reutilizacion-1.-Sobrecarga-y-Composicion.pdf
Trabajos - Laboratorio-S4-Programacion-en-PyQt-parte-uno-.-Signals-y-Slots.-Primer-formulario..pdf
Trabajos - APUNTES-SESION-5-Diseno.-Reutilizacion2.-Herencia-y-polimorfismo.pdf
Trabajos - Sesion-5-Diseno.-Reutilizacion-2.-Herencia-y-polimorfismo..pdf
Trabajos - Laboratorio-S5-Programacion-en-PyQt-parte-dos-Modelo-de-programacion-MVP-Model-View-Presenter-1.pdf
Trabajos - Sesion-6-Diseno-y-programacion-de-clases-y-diagramas..pdf
Trabajos - Laboratorio-S6-Menus-barras-de-botones-acciones-dialogos-y-formularios-en-capas..pdf
Trabajos - Sesion-7-Diagrama-de-clases..pdf
Trabajos - Propuesta de Proyecto.pdf
Información
En esta carpeta se encuentran todas las entregas del proyecto final, todas ellas puntuadas con un 10