Portada
Asignatura
Grado en Ingeniería Informática (UGR)
Programación Web (Especialidad Sistemas de Información)
Fecha de subida
17 nov 2018
Categoría
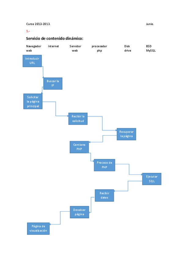
examenes
Etiquetas
Test - Cuestionarioscorregidos.pdf
pdf
19 páginas
210
2
Apuntes - Resumen-por-temas-posibles-preguntas-de-examen-y-examen-Junio-2018-19-.pdf
61 páginas
176
1
Exámenes - Cuestionarios.pdf
22 páginas
140
Apuntes - preguntaspw.pdf
7 páginas
158
3
Exámenes - EXAMEN-PW.pdf
13 páginas
148
Exámenes - Examenes Resueltos.pdf
9 páginas
139
Exámenes - Cuestionario-sobre-contenedores-Attempt-review.pdf
8 páginas
78
0
Exámenes - PW-Jun191.pdf
1 página
130
Apuntes - ExamenPW.pdf
10 páginas
79
Exámenes - CT5-Cuestionario-de-comprension-del-Tema-5-Attempt-review.pdf
63
Exámenes - CT4-Cuestionario-de-comprension-del-Tema-4-Attempt-review.pdf
Exámenes - ExOrdinaria.pdf
2 páginas
113
Test - RecopilacionCuestionarioCloudComputing.pdf
4 páginas
68
Exámenes - CT3-Cuestionario-de-comprension-del-Tema-3-Attempt-review.pdf
69
Test - RecopilacionCuestionario1.pdf
91
Exámenes - CS-Cuestionario-sobre-Cloud-Computing-Attempt-review.pdf
Test - RecopilacionCuestionario2.pdf
70
Exámenes - CT2-Cuestionario-de-comprension-del-Tema-2-Attempt-review.pdf
Apuntes - Tema 1 Introduccion.pdf
82
Apuntes - Tema 2 Diseño y Desarrollo de Páginas Web.pdf
5 páginas