Portada
Asignatura
Doble Grado en Ciencia e Ingeniería de Datos e Ingeniería en Tecnologías de Telecomunicación (UC3M)
Programación
Fecha de subida
21 sep 2023
Categoría
ejercicios
Etiquetas
Apuntes - Object-oriented-programming.pdf
pdf
41 páginas
4
0
Exámenes - Programming-Final-exam-2018.pdf
4 páginas
6
Exámenes - Parcial2122.pdf
2 páginas
5
Exámenes - Programming-partial-exam-2018.pdf
3 páginas
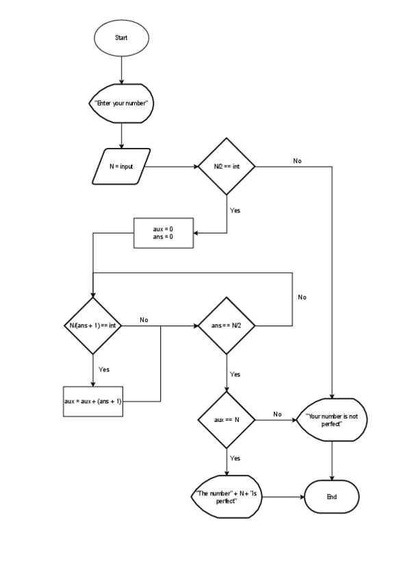
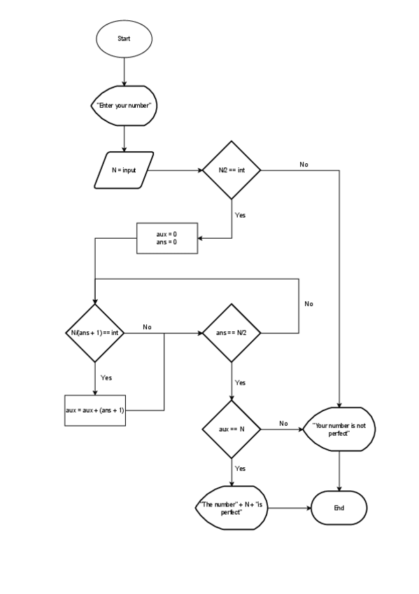
Ejercicios - Exercise-2.drawio.pdf
1 página
Exámenes - Finalprogramacion2122.pdf
Apuntes - programming-notes-for-midterm.pdf
17 páginas
Ejercicios - Exercise-9.drawio.pdf
Ejercicios - Exercise-8.drawio.pdf
Ejercicios - Exercise-7.drawio.pdf
Ejercicios - Exercise-6.drawio.pdf
Ejercicios - Exercise-5.drawio.pdf
Ejercicios - Exercise-4.drawio.pdf
Ejercicios - Exercise-3.drawio.pdf
Ejercicios - Exercise-1.drawio.pdf
1
Ejercicios - Exercise-7.pdf
Ejercicios - Exercise-6.pdf
Ejercicios - Exercise-5.pdf
Ejercicios - Exercise-4.pdf
Ejercicios - Exercise-3.pdf