chevron_left
chevron_right
Todo
Apuntes
Ejercicios
Exámenes
chevron_left
chevron_right

He publicado nuevos apuntes de 1º Programación: Object-oriented-programming.pdf

41 páginas

apuntes para el parcial :)

17 páginas

ejercicios

-

Programming lab2

He publicado nuevos ejercicios de 1º Programación: Programming lab2

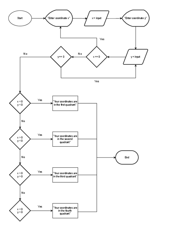
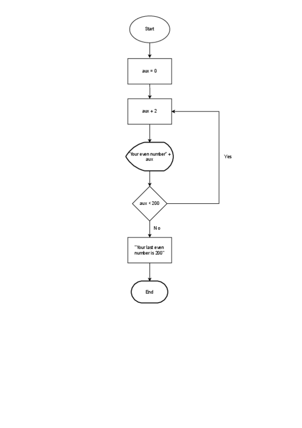
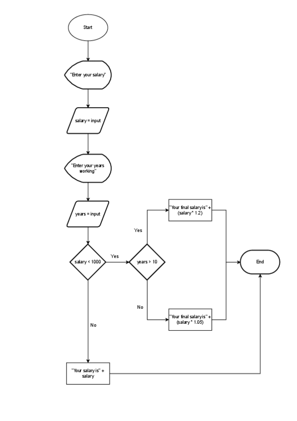
Exercise-1.drawio.pdf
Exercise-2.drawio.pdf
Exercise-3.drawio.pdf
Exercise-4.drawio.pdf
Exercise-5.drawio.pdf
Exercise-6.drawio.pdf

ejercicios

-

Programming lab1

He publicado nuevos ejercicios de 1º Programación: Programming lab1

Exercise-1.pdf
Exercise-2.pdf
Exercise-3.pdf
Exercise-4.pdf
Exercise-5.pdf
Exercise-6.pdf

He publicado nuevos examenes de 1º Programación: Programming-partial-exam-2018.pdf

3 páginas

He publicado nuevos examenes de 1º Programación: Programming-Final-exam-2018.pdf

4 páginas

He publicado nuevos examenes de 1º Programación: Parcial2122.pdf

2 páginas

He publicado nuevos examenes de 1º Programación: Finalprogramacion2122.pdf

2 páginas
¡Estás al día!

¡Estás al día!

Has visto todos los archivos