Propiedades Físicas de los Alimentos I

Todo
Apuntes
Ejercicios
Exámenes
Prácticas
Test
chevron_left
chevron_right

ejercicios

-

Problemas tipo examen 2ª parte

He publicado nuevos ejercicios de 2º Propiedades Físicas de los Alimentos I: Problemas tipo examen 2ª parte

Problema-secado-manzana.pdf
Problema-tipo-examen-1.pdf
Problema-tipo-examen-3.pdf
Problema-tipo-examen-2.pdf

He publicado nuevos apuntes de 2º Propiedades Físicas de los Alimentos I: PI-2-PFA-Cambios-de-base.pdf

2 páginas

He publicado nuevos apuntes de 2º Propiedades Físicas de los Alimentos I: PI-1-PFA.-Conceptos.pdf

3 páginas

He publicado nuevos apuntes de 2º Propiedades Físicas de los Alimentos I: Apuntes-TEMA-3-PFA-I.pdf

12 páginas

He publicado nuevos apuntes de 2º Propiedades Físicas de los Alimentos I: Apuntes-Tema-2-PFA-I.pdf

9 páginas

He publicado nuevos apuntes de 2º Propiedades Físicas de los Alimentos I: Apuntes-Tema-1-PFA-I.pdf

9 páginas

He publicado nuevos apuntes de 2º Propiedades Físicas de los Alimentos I: P.-Informatica-2.pdf

1 página

He publicado nuevos apuntes de 2º Propiedades Físicas de los Alimentos I: P.-Informatica-1.pdf

2 páginas

apuntes

-

APUNTES PARTE II

He publicado nuevos apuntes de 2º Propiedades Físicas de los Alimentos I: APUNTES PARTE II

PROPIEDADES-FISICAS-BLOQUE-II.pdf
TEMA-2-LAS-FUERZAS-COLOIDALES.pdf
Texto-explicativo-Tema-1.pdf
Texto-explicativo-Tema-2.pdf
Texto-explicativo-Tema-3.pdf
Texto-Tema-4.pdf

apuntes

-

APUNTES PARTE I

He publicado nuevos apuntes de 2º Propiedades Físicas de los Alimentos I: APUNTES PARTE I

Formulas-T.1-Propiedades-geometricas-2.pdf
Formulas-T.2-Propiedades-geometricas.pdf
T-4-COLOR.pdf
T-6-PROPIEDADES-TEXTURALES.pdf
T.5-PROPIEDADES-REOLOGICAS-DE-FLUIDOS.pdf

apuntes

-

practicas propiedades I

He publicado nuevos apuntes de 2º Propiedades Físicas de los Alimentos I: practicas propiedades I

Ajuste-GAB-MARIANA.xlsx
excel-fisica-7.xlsx
Practica-Lab-4-isotermas-MARIANA.xlsx
Practica-Lab-5-Transiciones.xlsx
Anónimo

@Anónimo

He publicado nuevos apuntes de 2º Propiedades Físicas de los Alimentos I: PFAI-segundo-parcial.pdf

5 páginas
Anónimo

@Anónimo

EXAMEN HECHO Y CON EXPLICACIONES

2 páginas

He publicado nuevos apuntes de 2º Propiedades Físicas de los Alimentos I: Preguntas-2oParcial.pdf

6 páginas

He publicado nuevos apuntes de 2º Propiedades Físicas de los Alimentos I: explicacion-preguntas-parcial-2.pdf

5 páginas

He publicado nuevos apuntes de 2º Propiedades Físicas de los Alimentos I: SEMINARIO-chic-kles-Apuntes.pdf

1 página

He publicado nuevos apuntes de 2º Propiedades Físicas de los Alimentos I: Practica-Informatica-3.pdf

3 páginas

He publicado nuevos practicas de 2º Propiedades Físicas de los Alimentos I: PFAI PI4 Curva de fusion.pdf

4 páginas
Anónimo

@Anónimo

apuntes

-

practicas excel

2 parte

Ajuste-GAB-PL.xls
PL-Ajuste-BET.xlsx
PI-CASO-PRACTICO-ISOTERMNAS.xlsx
Anónimo

@Anónimo

2 parte

excel

He publicado nuevos apuntes de 2º Propiedades Físicas de los Alimentos I: Socrative-2.pdf

7 páginas

He publicado nuevos apuntes de 2º Propiedades Físicas de los Alimentos I: Socrative-1.pdf

5 páginas

He publicado nuevos apuntes de 2º Propiedades Físicas de los Alimentos I: Mapa-conceptual-tema-1-fisica.pdf

1 página

He publicado nuevos apuntes de 2º Propiedades Físicas de los Alimentos I: Caso-Practico-Isoterma.pdf

2 páginas

He publicado nuevos apuntes de 2º Propiedades Físicas de los Alimentos I: caso-practico-transiciones-pt-2.pdf

2 páginas

He publicado nuevos apuntes de 2º Propiedades Físicas de los Alimentos I: caso-practico-transiciones.pdf

7 páginas

He publicado nuevos apuntes de 2º Propiedades Físicas de los Alimentos I: Caso-Practico-Isoterma-pt-2.pdf

6 páginas

He publicado nuevos apuntes de 2º Propiedades Físicas de los Alimentos I: PROBLEMAS-EXAMENES.pdf

7 páginas

He publicado nuevos apuntes de 2º Propiedades Físicas de los Alimentos I: Ordinario-Prop-FQ-enero-2020-5.pdf

3 páginas

He publicado nuevos apuntes de 2º Propiedades Físicas de los Alimentos I: EXAMEN-PROPIEDADES-2020-2021.docx

word

He publicado nuevos apuntes de 2º Propiedades Físicas de los Alimentos I: EXAMEN-PROPIEDADES-2020-2021-copia.docx

word

He publicado nuevos apuntes de 2º Propiedades Físicas de los Alimentos I: 2parcial.pdf

2 páginas

He publicado nuevos apuntes de 2º Propiedades Físicas de los Alimentos I: Examen-parcial-4.pdf

4 páginas

He publicado nuevos apuntes de 2º Propiedades Físicas de los Alimentos I: Tema-2-Propiedades-Coligativas.pdf

6 páginas

He publicado nuevos apuntes de 2º Propiedades Físicas de los Alimentos I: Ejercicio-Determinacion-Agua-No-Congelable.pdf

4 páginas

He publicado nuevos apuntes de 2º Propiedades Físicas de los Alimentos I: Tema-1-Analisis-Termodinamico-Del-Alimento-Y-Su-Entorno.pdf

10 páginas

apuntes

-

Parte 1 - Propiedades físicas

He publicado nuevos apuntes de 2º Propiedades Físicas de los Alimentos I: Parte 1 - Propiedades físicas

PFI-Tema1.pdf
PF-Tema2.pdf
PF-Tema3.pdf
PFI-Practicas-informatica.pdf

He publicado nuevos apuntes de 2º Propiedades Físicas de los Alimentos I: Parcial-1-propiedades-fisicas-I.pdf

12 páginas

He publicado nuevos apuntes de 2º Propiedades Físicas de los Alimentos I: Tema-2-propiedades-coligativas.pdf

4 páginas

He publicado nuevos apuntes de 2º Propiedades Físicas de los Alimentos I: Tema-1.-Analisis-termodinamico-del-alimento-y-su-entorno..pdf

8 páginas

apuntes

-

Competencias transversales (tareas)

He publicado nuevos apuntes de 2º Propiedades Físicas de los Alimentos I: Competencias transversales (tareas)

TAREA-1-Y-2.pdf

apuntes

-

Práctica informática 1 y 2

He publicado nuevos apuntes de 2º Propiedades Físicas de los Alimentos I: Práctica informática 1 y 2

P1.pdf
P2.pdf

He publicado nuevos apuntes de 2º Propiedades Físicas de los Alimentos I: Apuntes--problemas-2-parcial-PFI.pdf

25 páginas

apuntes

-

TAREAS

He publicado nuevos apuntes de 2º Propiedades Físicas de los Alimentos I: TAREAS

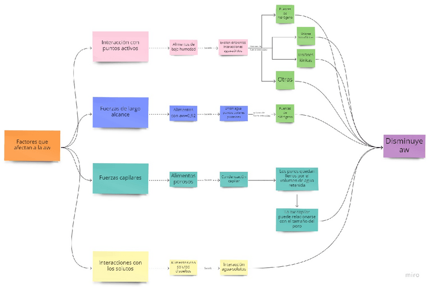
MAPA-aw.pdf
SIST.-ALIMENTO.pdf

apuntes

-

física segunda parte listo imprimir

He publicado nuevos apuntes de 2º Propiedades Físicas de los Alimentos I: física segunda parte listo imprimir

Tema-3-listo-IMPRIMIR.pdf
Tema-4-listo-imprimir.pdf

He publicado nuevos apuntes de 2º Propiedades Físicas de los Alimentos I: Esquemas-Parcial-1.pdf

17 páginas

He publicado nuevos apuntes de 2º Propiedades Físicas de los Alimentos I: ESQUEMAS-TEORIA-Parcial-2.pdf

22 páginas

He publicado nuevos apuntes de 2º Propiedades Físicas de los Alimentos I: FormularioPFAI.pdf

11 páginas

examenes

-

exámenes+problemas 2 parcial

He publicado nuevos examenes de 2º Propiedades Físicas de los Alimentos I: exámenes+problemas 2 parcial

Preguntas-parcial-2-completas.pdf
Preguntas-Teora.pdf
Problema-P2-2015.pdf
Problema-parcial-2.pdf
Problema-secado-manzana.pdf
Problema-tipo-examen.pdf

apuntes

-

2 parcial apuntes

He publicado nuevos apuntes de 2º Propiedades Físicas de los Alimentos I: 2 parcial apuntes

Tema-3.-Isotermas-de-sorcion.pdf
Tema-4.-Transiciones-de-fase.pdf
TEORIA-PROPIEDADES-FISICAS-PARCIAL-2-1.pdf

test

-

test 1 parcial

He publicado nuevos test de 2º Propiedades Físicas de los Alimentos I: test 1 parcial

socrative.pdf

ejercicios

-

tareas 1 parcial

He publicado nuevos ejercicios de 2º Propiedades Físicas de los Alimentos I: tareas 1 parcial

tarea-1.pdf
tarea-pfa-II.pdf
tareas.pdf

apuntes

-

1 parcial apuntes

He publicado nuevos apuntes de 2º Propiedades Físicas de los Alimentos I: 1 parcial apuntes

Alimento-entorno-grupo-2020.pdf
Prediccion-y-medida-aw.pdf
Propiedades-coligativas-Modo-de-compatibilidad.pdf
apuntes-capitulo-1.pdf

He publicado nuevos apuntes de 2º Propiedades Físicas de los Alimentos I: Parcial-2-completo-todas-las-preguntas.pdf

36 páginas

He publicado nuevos apuntes de 2º Propiedades Físicas de los Alimentos I: tema-2-fisica.pdf

1 página

He publicado nuevos apuntes de 2º Propiedades Físicas de los Alimentos I: Apuntes-Prop-fisicas-I-parcial-1.pdf

61 páginas

apuntes

-

Primer parcial

He publicado nuevos apuntes de 2º Propiedades Físicas de los Alimentos I: Primer parcial

prop.pdf
Practicas-info.pdf

He publicado nuevos practicas de 2º Propiedades Físicas de los Alimentos I: Practicas.zip

Miniatura no disponible
zip

apuntes

-

Apuntes Examen 2

He publicado nuevos apuntes de 2º Propiedades Físicas de los Alimentos I: Apuntes Examen 2

Tema-4-Transiciones-de-fase-en-alimentos.pdf
Tema-3-Isotermas-de-sorcion.pdf

apuntes

-

Competencias transversales

He publicado nuevos apuntes de 2º Propiedades Físicas de los Alimentos I: Competencias transversales

Competencia-Transversal-1.pdf
Competencia-Transversal-2.pdf
Mapa-Tarea-2.pdf