Protección, Privacidad y Seguridad de Datos

chevron_left
chevron_right
Todo
Apuntes
chevron_left
chevron_right

apuntes

-

ppsd_resumenes

He publicado nuevos apuntes de 2º Protección, Privacidad y Seguridad de Datos: ppsd_resumenes

ppsdtema1.pdf
ppsdtema2a.pdf
ppsdtema2b.pdf
ppsdtema3.pdf

apuntes

-

PPSD_CONCEPTOS

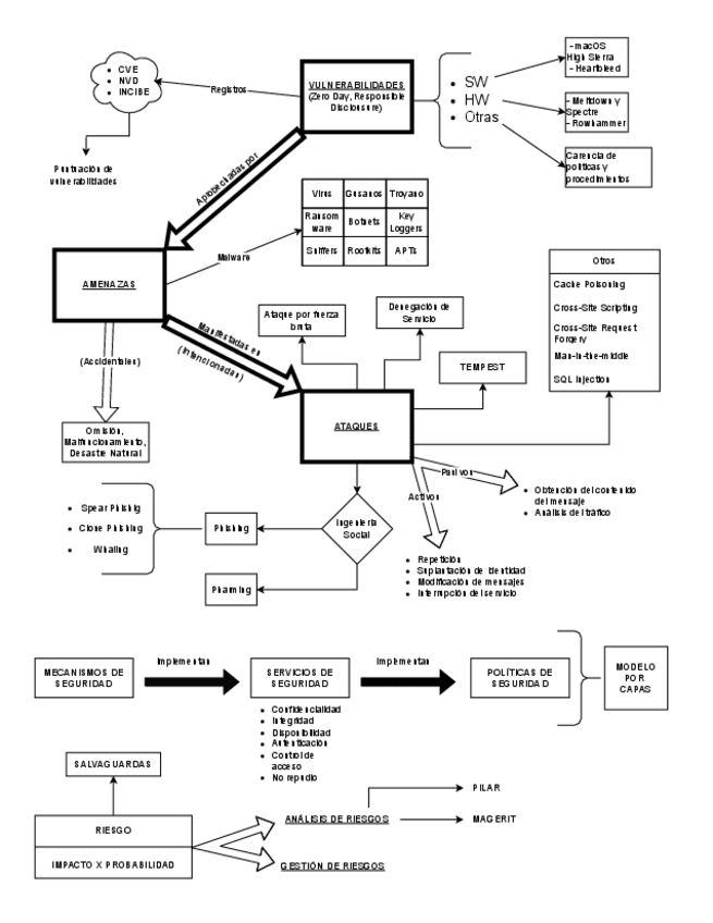
Conceptos a aprender en diagramas

conceptostema1ppsd.drawio.pdf
CriptografiaClasica.drawio.pdf
¡Estás al día!

¡Estás al día!

Has visto todos los archivos