RXs45

Tarea-Psicologia.-desarrollo-psicosocial-sobre-3-primeros-anos.pdf

Miniatura del documento Tarea-Psicologia.-desarrollo-psicosocial-sobre-3-primeros-anos.pdf

Portada

Miniatura del documento Tarea-Psicologia.-desarrollo-psicosocial-sobre-3-primeros-anos.pdf

Fecha de subida

14 feb 2025

Categoría

apuntes

Información

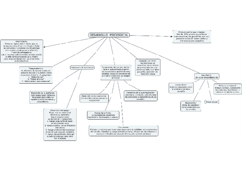
Tarea de flujogramas de desarrollo psicosocial en la diferentes etapas de la vida

Etiquetas

content_copy

Archivos recomendados