Psicología Aplicada a la Medicina

chevron_left
chevron_right
Todo
Apuntes
Trabajos
chevron_left
chevron_right

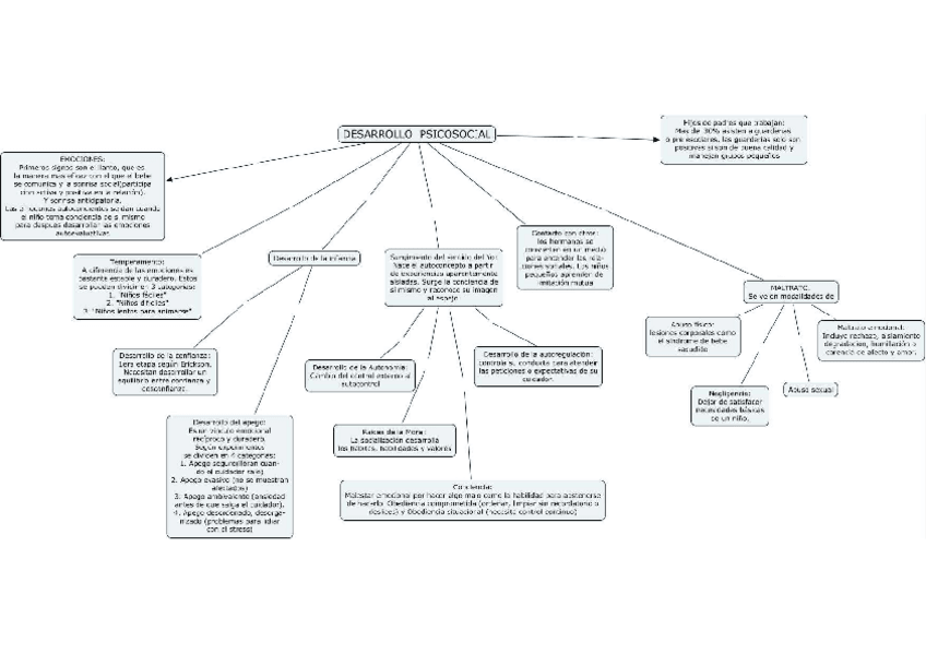
Tarea de flujogramas de desarrollo psicosocial en la diferentes etapas de la vida

4 páginas

Exposicion de psicologia tema: motivacion y emociones

22 páginas

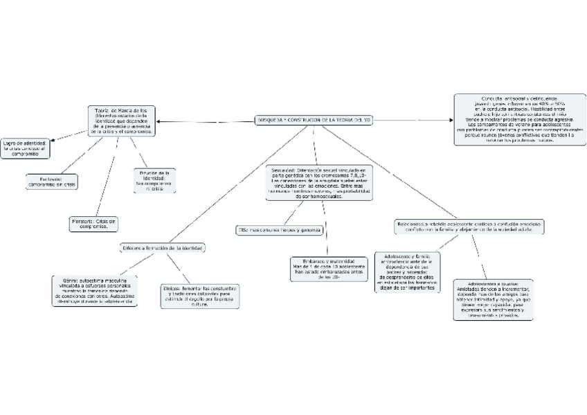
Exposicion de psicologia del desarrollo psicosocial de la adultez emergente

25 páginas
Anónimo

@Anónimo

“Evaluación continua 1” TEMA: “Obstáculos que impiden alcanzar el éxito”

9 páginas
¡Estás al día!

¡Estás al día!

Has visto todos los archivos