user_2469859
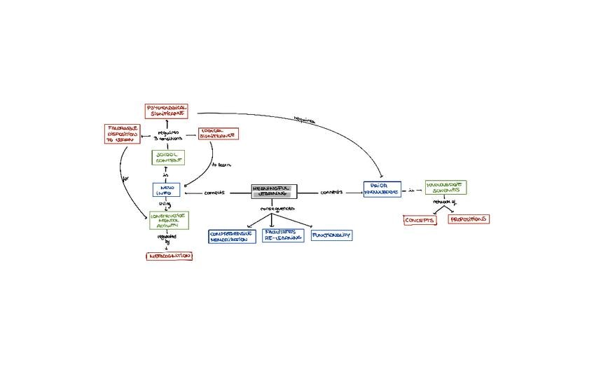
Mapa conceptual de la unitat 2 de Educational Psychology
Cognitive-components-in-school-learning-and-educational-influence.pdf
1 página
Apuntes - EPAPUNTS.pdf
pdf
38 páginas
3
1
Apuntes - EPAPUNTS-SUMMARY.pdf
12 páginas
2
0
Apuntes - Teaching-and-learning-process-in-schools.pdf
Apuntes - Cognitive-components-in-school-learning-and-educational-influence.pdf
Apuntes - Affective-motivational-and-relational-components-in-educational-influence.pdf