Portada
Asignatura
Grado en Maestro/a de Educación Primaria (UA)
Psicología de la Instrucción
Fecha de subida
20 dic 2021
Categoría
practicas
Etiquetas
Exámenes - Preguntas-tipo-test-examen-psicologia.pdf
pdf
19 páginas
435
6
Prácticas - PRACTICA1.pdf
1 página
367
3
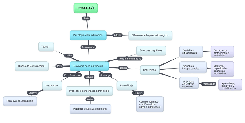
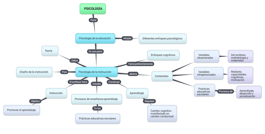
Prácticas - Mapa-Conceptual-Tema-1.pdf
352
1
Exámenes - Soluciones.pdf
22 páginas
274
Exámenes - Bloque-2.pdf
7 páginas
192
Apuntes - Preguntas-examen.pdf
23 páginas
199
0
Exámenes - Solucion-Bloque-1.pdf
9 páginas
188
Exámenes - Soluciones-Bloque-2.pdf
160
Exámenes - Preguntas-todos-los-temas.pdf
8 páginas
166
Exámenes - Examen-psico.pdf
24 páginas
138
2
Exámenes - Preguntas-psicologia.pdf
4 páginas
153
Exámenes - preguntas-tipo-examen.docx
docx
113
Exámenes - Preguntas-Bloque-1.pdf
Exámenes - Preguntas-tema-5-y-6.pdf
2 páginas
145
Apuntes - temas.pdf
42 páginas
167
Apuntes - PSICOLOGIA-DE-LA-INSTRUCCION-TEMASSSS.docx
75
Exámenes - preguntas-test-psico-2-convertido.pdf
15 páginas
131
Apuntes - mapa-conceptual.pdf
137
Prácticas - Practica-1-P.jpg
jpg
115
Test - Copia-de-Preguntas-tipo-test-examen-psicologia.pdf
6 páginas
4