ccandy8_

Esquemas-Tema-3-tipos-de-memoria.pdf

Miniatura del documento Esquemas-Tema-3-tipos-de-memoria.pdf

Portada

Miniatura del documento Esquemas-Tema-3-tipos-de-memoria.pdf

Fecha de subida

01 dic 2025

Categoría

apuntes

Información

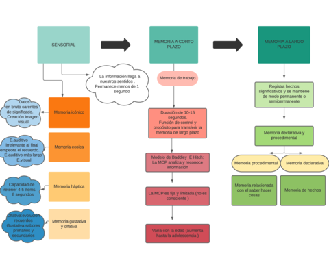
Este pdf cuenta con tres esquemas completos sobre los distintos tipos de memoria (sensorial, a corto plazo y a largo plazo). Es mejor estudiarlos desde tablet/movil/ordenador para poder hacerle zoom (igual algunas cosas si se imprimen se ven mal o pequeña

Etiquetas

category

apuntes

content_copy

Archivos recomendados