_mariapiaal
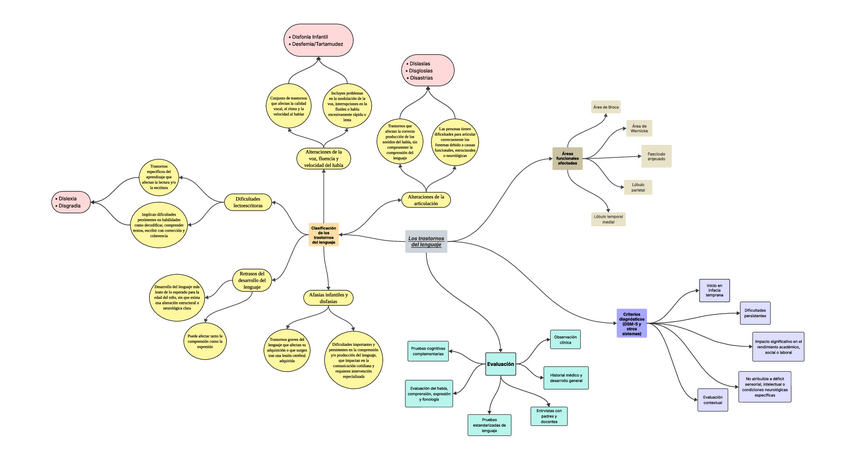
esquema trastornos del elnguaje
Trastornos-del-lenguaje.pdf
1 página
Apuntes - Lenguaje-apuntes-completos.pdf
pdf
44 páginas
36
2
Apuntes - Interactivas-lenguaje.pdf
18 páginas
44
Apuntes - PL1ensenar-profe.pdf
3 páginas
31
0
Apuntes - Tema-5.pdf
8 páginas
14
1
Apuntes - TEMA1ConceptodePsicologiadelLenguaje.pdf
13 páginas
15
Apuntes - Tema-7.pdf
4 páginas
10
Apuntes - Tema-1.pdf
7 páginas
Apuntes - T.1-14.pdf
11 páginas
Apuntes - T.5-10.pdf
12 páginas
Apuntes - TEMA5ProcesamientoyComprensiondeOraciones.pdf
20 páginas
8
Apuntes - TEMA3PercepciondelHabla.pdf
9 páginas
7
Apuntes - TEMA2CuestionesCentralesenPsicologiadelLenguaje.pdf
6 páginas
Apuntes - T.6.pdf
10 páginas
Apuntes - T.3-9.pdf
9
Apuntes - T.2-1.pdf
11
Apuntes - Tema-6.pdf
Apuntes - TEMA6ComprensiondeTextosyDiscursos.pdf
Apuntes - TEMA7LaProducciondelLenguaje.pdf
Apuntes - TEMA4ReconocimientodePalabras.pdf
28 páginas
Apuntes - RESUMEN-DE-LOS-MODELOS-DE-RECONOCIMIENTO-DE-PALABRAS.pdf
6