Portada
Asignatura
Médico Cirujano (UNAM)
Psiquiatría
Fecha de subida
18 feb 2023
Categoría
apuntes
Etiquetas
Apuntes - Trastornos-de-la-personalidad-.pdf
pdf
0 páginas
2
0
Apuntes - Depresion-generalidades-.pdf
14 páginas
1
Apuntes - Esquizofrenia.pdf
3
Apuntes - Trastorno-de-deficit-de-atencion-e-hiperactividad.pdf
Apuntes - Bipolaridad.pdf
4 páginas
Apuntes - DELIRIUM.pdf
Apuntes - Trastornos-afectivos.pdf
6 páginas
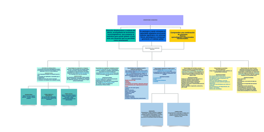
Apuntes - Trastorno-de-ansiedad.pdf
Apuntes - Sx-de-Burn-out-karoshi-y-mobbing.pdf
5 páginas
Apuntes - TAREA-DE-PSIQUIATRIA.pdf
1 página
Apuntes - Transtorno-depresivo.jpg
jpg