Portada
Asignatura
Grado en Medicina (UDL)
Sistema Immune
Fecha de subida
23 abr 2020
Categoría
otros
Etiquetas
Exámenes - recull preguntes immuno .pdf
pdf
12 páginas
143
2
Apuntes - SIT3-Innata.pdf
134
0
Apuntes - SIT8-Immunoglobulines.pdf
9 páginas
126
Apuntes - SIT2-AnatomiadelSistImmune.pdf
7 páginas
111
Apuntes - SIT10-Citoquines.pdf
5 páginas
118
Apuntes - SIT1-Introduccio.pdf
4 páginas
120
Apuntes - SIT7-MHC.pdf
Apuntes - SIT9-LimfocitsBT.pdf
3 páginas
Apuntes - SIT6-CPAs.pdf
112
Apuntes - SIT12-Activaciolimfocitaria.pdf
105
Apuntes - SIT11-Moleculesdadhesio.pdf
109
Apuntes - SIT5-Adaptativa.pdf
106
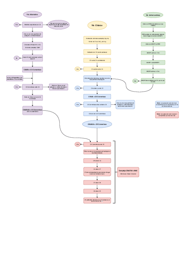
Apuntes - SIT4-Complement.pdf
Apuntes - IMMUNO-2n-Parcial-tot.pdf
35 páginas
38
Apuntes - INMUNO APUNTES COMPLETOS 1 PARCIAL.pdf
61 páginas
34
3
Exámenes - EXAMEN-INMUNO-ABRIL-2017.pdf
41
Exámenes - Examen-segundo-parcial-SI.pdf
19 páginas
40
Apuntes - receptores-TLR.docx
docx
14
Apuntes - 4-sistema-del-complemento.pdf
1 página
42
1
Exámenes - Examen-sistema-inmune.pdf
13 páginas
36