Portada
Asignatura
Grado en Biología (URJC)
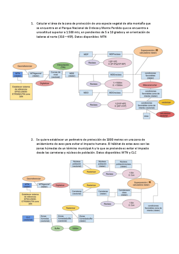
Sistemas de Información Geográfica
Fecha de subida
07 jun 2021
Categoría
ejercicios
Etiquetas
Exámenes - EXAMEN-SIG-ENERO-2022.docx
docx
132
0
Exámenes - Examen Teoría, Cartografia y Q-Gis ENERO 2023.pdf
pdf
2 páginas
91
1
Exámenes - EXAMEN-DISEX-ENERO-2022.docx
87
Apuntes - tema1principios-de-la-cartografia-basica.pdf
4 páginas
62
Apuntes - tema3sistemas-de-informacion-geografica.pdf
50
Exámenes - EXAMEN-GENETICA-EVOLUTIVA-ENERO-2022.docx
67
Apuntes - tema4estructuracion-de-datos-geograficos.pdf
49
Apuntes - tema2el-mapa.pdf
6 páginas
Apuntes - tema5base-de-datos.pdf
46
Apuntes - tema6creacion-de-la-base-de-datos-geografica.pdf
44
Apuntes - tema9modelos-digitales-del-terreno.pdf
Apuntes - tema7herramientas-de-analisis-espacial.pdf
1 página
42
Apuntes - tema8modelado-cartografico.pdf
43
Apuntes - tema10produccion-cartografica.pdf
40
Apuntes - tema11presentacion-de-los-resultados.pdf
Apuntes - Examen-Q-Gis.pdf
51
Apuntes - SIG-2o-Parcial.pdf
30 páginas
30
Ejercicios - SolucionEjercicioVoluntario4.pdf
0 páginas
39
Apuntes - TEMA-1-Carla.pdf
32
Apuntes - SIG-Resumen-.pdf
41 páginas
28