MSD_02
PRACTICAS curso 17-18
P1.docx
P3.DOCX
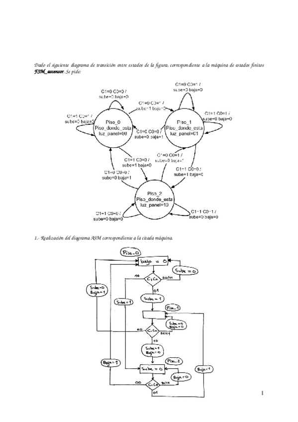
TAREAFSMascensorm.docx
P2.docx
Prácticas - P1.docx
docx
162
0
Exámenes - 4_5929471994469810814.zip
zip
76
Prácticas - Practica-1.zip
243
Prácticas - P2.docx
143
Prácticas - P3.DOCX
129
Exámenes - ExamenParc21415A.pdf
pdf
3 páginas
329
1
Exámenes - 15EXAMENP1SOLUCION16.pdf
4 páginas
227
2
Exámenes - ExamenT456Problema1290514solpdf.pdf
2 páginas
248
Exámenes - segundoparcialsol2017.pdf
5 páginas
250
Exámenes - 16T45FSM10Juniosolucion.pdf
211
Exámenes - ExamenT456Problema2290514sol.pdf
222
Prácticas - TAREAFSMascensorm.docx
67
Exámenes - Primer_parcial_4_2016_MODELO_A.pdf
6 páginas
161
Exámenes - EJERCICIOS-DE-EXAMENES-2o-PARCIAL-SISTEMAS-DIGITALES.pdf
30 páginas
139
3
Exámenes - 10Juniosolucion-1.pdf
1 página
232
Exámenes - 16T45EnunciadoCOMPLETO10Junio.pdf
0 páginas
158
Exámenes - 16T45biestables10Juniosolucion.pdf
145
Exámenes - ModAEXAMENp2162015SOL.pdf
181
Exámenes - 10Juniosolucion-3.pdf
221
Exámenes - Julio-2022-sol.pdf
180