Taller de Integración de Ingeniería Industrial III
Todo
Trabajos
chevron_left
chevron_right
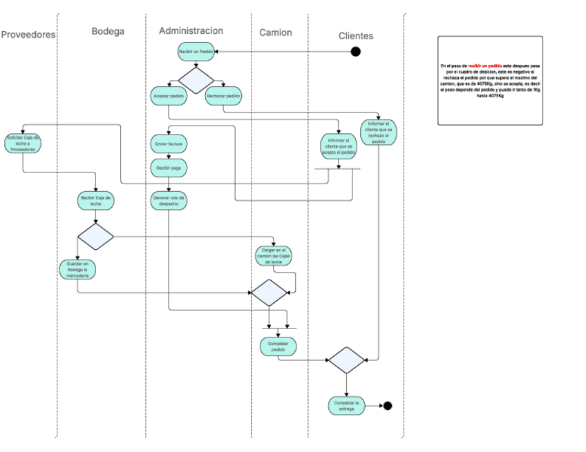
He publicado nuevos trabajos de 11º Taller de Integración de Ingeniería Industrial III: Modelacion-secuencia-de-actividades.pdf
He publicado nuevos trabajos de 11º Taller de Integración de Ingeniería Industrial III: Modelacion-secuencia-de-actividades.pdf