Portada
Asignatura
San Juan Bosco - Laboratorio Clínico y Biomédico
Técnicas de análisis hematológico
Fecha de subida
13 dic 2022
Categoría
apuntes
Etiquetas
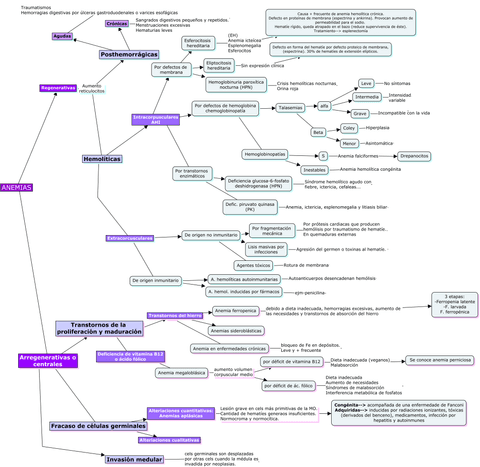
Apuntes - ANEMIAS.jpg
jpg
2
0
Apuntes - ANEMIAS-tabla.docx
docx
10
Apuntes - UD-7-patologias-sist-leucocitario.pdf
pdf
3 páginas
7
Apuntes - ALTERACIONES-eritrocitos.docx
5
Apuntes - T1.pdf
Apuntes - Ud6-tecnicas-citoquimicas.pdf
2 páginas
4
Apuntes - Ud6-Morfologia-y-funciones-leucocitos.pdf
Apuntes - UD-6-Formula-leucocitaria-y-tinciones.pdf
Apuntes - Examen-practico-hematologia-segundo-trimestre.pdf
7 páginas