Portada
Asignatura
Grado en Ingeniería de Sistemas de Telecomunicación (UPM)
Tecnicas de Busqueda y Sistemas de Informacion
Fecha de subida
22 feb 2021
Categoría
apuntes
Etiquetas
Apuntes - CONSULTAS-UNIVERSIDAD-RamosAyuso-Adriel.accdb
accdb
129
0
Apuntes - UNIVERSIDAD-RamosAyuso-Adriel.accdb
101
1
Apuntes - BIBLIOTECA-RamosAyuso-Adriel-1.accdb
113
Apuntes - CONSULTAS-BIBLIOTECA-RamosAyuso-Adriel.accdb
91
Apuntes - EMPRESA-RamosAyuso-Adriel.accdb
63
Test - autoevaluacion-Tema-1-tbsi.pdf
pdf
16 páginas
60
Apuntes - Apuntes Examen TBSI.pdf
6 páginas
74
Apuntes - EmpresaRamosAyusoAdriel-6.png
png
45
Apuntes - UNIVERSIDAD-RamosAyuso-Adriel-3.png
34
Apuntes - Resumen-TBSI-para-examen.pdf
4 páginas
77
Ejercicios - Ejemplo-Diagrama-Universidad.png
6
Test - Cuestionario-Evaluable-T4-1.pdf
1 página
38
Test - Cuestionario-Evaluable-T4-1-Intento-2.pdf
37
Apuntes - Internet-de-las-cosas-y-su-aplicacion-al-cuidado-de-personas-mayores.pdf
19 páginas
128
Apuntes - APUNTES-TBSI-T1T3T4T5.pdf
78
2
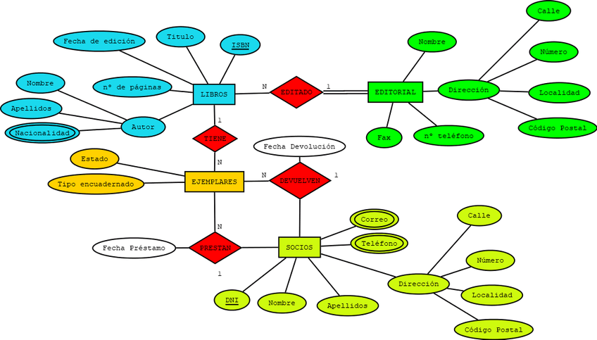
Apuntes - BIBLIOTECA-RamosAyuso-Adriel.png
23
Apuntes - RESUMEN-TEMA-1.pdf
7 páginas
49
Exámenes - TBSI1011JUL-SOL.pdf
21 páginas
52
Apuntes - RESUMEN-TEMA-4.pdf
5 páginas
39
Apuntes - Autoevaluaciones-TBSI-resueltas.pdf
51