Portada
Asignatura
Grado en Ingeniería de Sonido e Imagen (UPM)
Tecnicas de Busqueda y Sistemas de Informacion
Fecha de subida
22 feb 2021
Categoría
apuntes
Etiquetas
Prácticas - TBSI.zip
zip
183
0
Apuntes - APUNTES-EXAMEN-TBSI.pdf
pdf
5 páginas
107
2
Apuntes - UNIVERSIDAD.accdb
accdb
83
Apuntes - CONSULTAS-UNIVERSIDAD.accdb
77
Apuntes - CONSULTAS-BIBLIOTECA.accdb
54
1
Test - Cuestionario-Leccion-3.pdf
6 páginas
157
Apuntes - APUNTES-TBSI-T1T3T4T5.pdf
124
Test - Cuestionario-Leccion-2.pdf
4 páginas
132
Test - Cuestionario-Leccion-1.pdf
Apuntes - PRACTICAxls.xlsx
xlsx
44
Apuntes - Trabajo-de-Busqueda.pdf
15 páginas
88
Apuntes - EMPRESA.accdb
35
Apuntes - CONSULTAS-UNIVERSIDAD-RamosAyuso-Adriel.accdb
41
Apuntes - Captura-7.png
png
Apuntes - Resumen-TBSI-para-examen.pdf
60
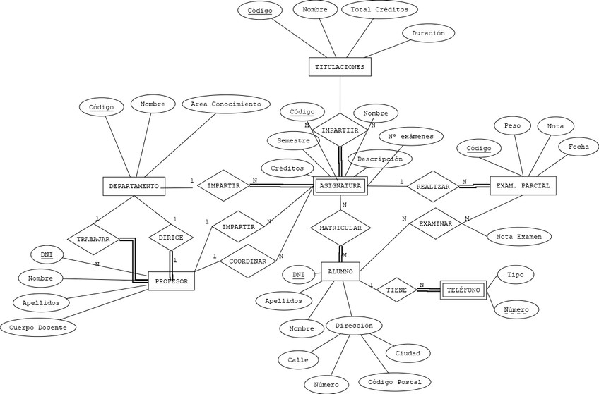
Apuntes - UNIVERSIDAD.png
31
Apuntes - RESUMEN DE TODO EL TEMARIO (TBSI).pdf
14 páginas
3
Apuntes - Datospatentes.xlsx
27
Apuntes - Universidad.accdb
21
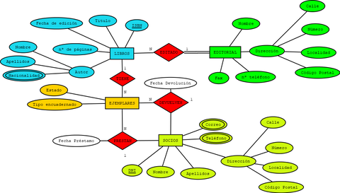
Apuntes - BIBLIOTECA.accdb
22