UNIVERSIDAD-RamosAyuso-Adriel-3.png

Adriel01

PRACTICAS TEMA 1

9 archivos·

CONSULTAS-BIBLIOTECA-RamosAyuso-Adriel.accdb

CONSULTAS-UNIVERSIDAD-RamosAyuso-Adriel.accdb

UNIVERSIDAD-RamosAyuso-Adriel.accdb

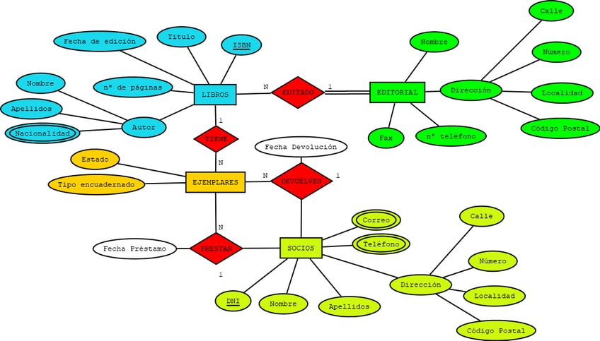
BIBLIOTECA-RamosAyuso-Adriel.png

UNIVERSIDAD-RamosAyuso-Adriel-3.png

AGENDARamosAyusoAdriel-1.accdb

EmpresaRamosAyusoAdriel-6.png

EMPRESA-RamosAyuso-Adriel.accdb

BIBLIOTECA-RamosAyuso-Adriel-1.accdb

content_copy

Archivos recomendados