TÉCNICAS DE EVALUACIÓN APLICADAS A TERAPIA OCUPACIONAL

chevron_left
chevron_right
Todo
Apuntes
Exámenes
chevron_left
chevron_right

apuntes

-

Técnicas

He publicado nuevos apuntes de 2º TÉCNICAS DE EVALUACIÓN APLICADAS A TERAPIA OCUPACIONAL: Técnicas

T9-TECNICAS.pdf
T7-TECNICAS.pdf
T6-TECNICAS.pdf
T5-TECNICAS.pdf
T4-TECNICAS..pdf
T3-TECNICAS.pdf

apuntes

-

Cinesiterapia

He publicado nuevos apuntes de 2º TÉCNICAS DE EVALUACIÓN APLICADAS A TERAPIA OCUPACIONAL: Cinesiterapia

EJERCICIOS-TECNICOS-TERAPEUTICOS-guia.pdf
Anónimo

@Anónimo

apuntes

-

TEC.EVALUCACION

He publicado nuevos apuntes de 2º TÉCNICAS DE EVALUACIÓN APLICADAS A TERAPIA OCUPACIONAL: TEC.EVALUCACION

TEMA-2-LA-EVAUACION-PSIOLOGICA-DESDEEL-METODO-CIENTIFICO-EL-PROCESO-DESCRIPTIVO-PRESCRIPTIVO.pdf
TEMA-5-2.pdf
TEMA-4-OBSERVACION-1-1.pdf
TEMA-8-1.pdf
TEMA-3-LA-EVALUACION-PSICOLOGICA-DESDE-EL-METOO-CIENTIFICO-EL-PROCESO-INTERVENTIVO-VALORATIVO-1.pdf
TEMA-1-INTRODUCCION-A-LAS-TECNICAS-DE-EVALUACION-PSICOLOGICA-1.pdf

examenes

-

Parciales

He publicado nuevos examenes de 2º TÉCNICAS DE EVALUACIÓN APLICADAS A TERAPIA OCUPACIONAL: Parciales

EXAMEN-TECNICAS-EVALUACION-2-PARCIAL.pdf
PREGUNTAS-PRIMER-PARCIAL-TECNICAS.pdf

He publicado nuevos apuntes de 2º TÉCNICAS DE EVALUACIÓN APLICADAS A TERAPIA OCUPACIONAL: Tipos-de-registro.pdf

2 páginas

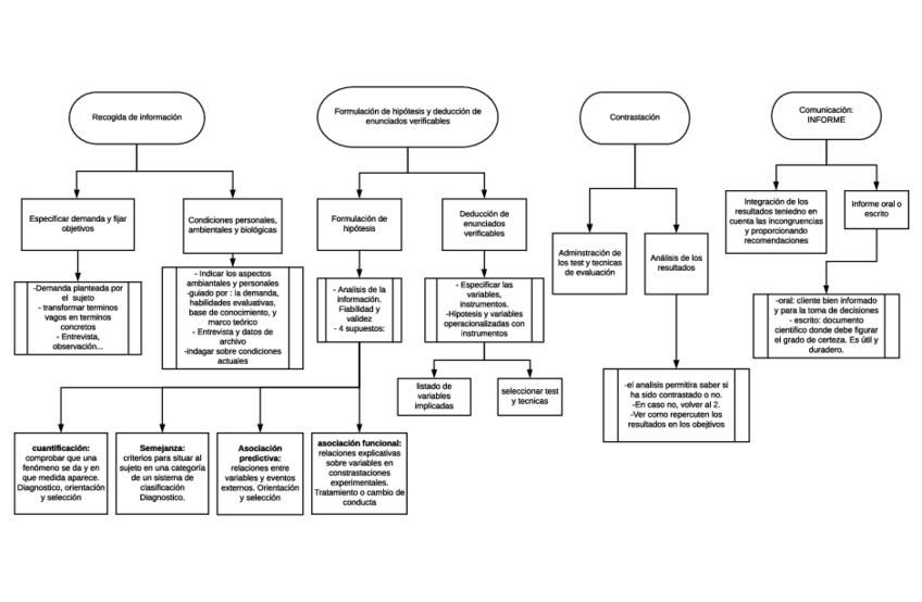
He publicado nuevos apuntes de 2º TÉCNICAS DE EVALUACIÓN APLICADAS A TERAPIA OCUPACIONAL: Esquema-tema-dos.pdf

1 página

He publicado nuevos apuntes de 2º TÉCNICAS DE EVALUACIÓN APLICADAS A TERAPIA OCUPACIONAL: Modelos-eval.pdf

2 páginas
¡Estás al día!

¡Estás al día!

Has visto todos los archivos