Anónimo
Portada
Asignatura
Torrevicens - Imagen para el Diagnóstico y Medicina Nuclear
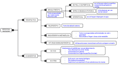
Técnicas de imagen en medicina nuclear
Fecha de subida
12 feb 2023
Categoría
apuntes
Información
esquema
Etiquetas
Apuntes - la-medicina-nuclear.pdf
pdf
1 página
11
0
Apuntes - SISTEMA-MUSCULO-ESQUELETIC.pdf
10 páginas
Información
esquema