Portada
Asignatura
Torre Almirante - Sistemas Electrotécnicos y Automatizados
Técnicas y procesos en instalaciones eléctricas
Fecha de subida
27 ene 2020
Categoría
apuntes
Etiquetas
Apuntes - TEMA-1-INTRO-A-LAS-INSTALACIONES-ELECTROTECNICAS.pdf
pdf
24 páginas
27
1
Apuntes - Tema-4-INSTALACIONES-EN-VIVIVENDAS.pdf
27 páginas
23
Apuntes - ITC-BT-17-Resuelto.pdf
2 páginas
24
0
Apuntes - Ejercicios-Puesta-a-tierra.pdf
3 páginas
21
Apuntes - Tema-3-INSTALACIONES-DE-ENLACE.pdf
23 páginas
22
Apuntes - ITC-BT-24-Resuelto.pdf
6 páginas
15
Apuntes - ITC-BT-10-Resuelto.pdf
4 páginas
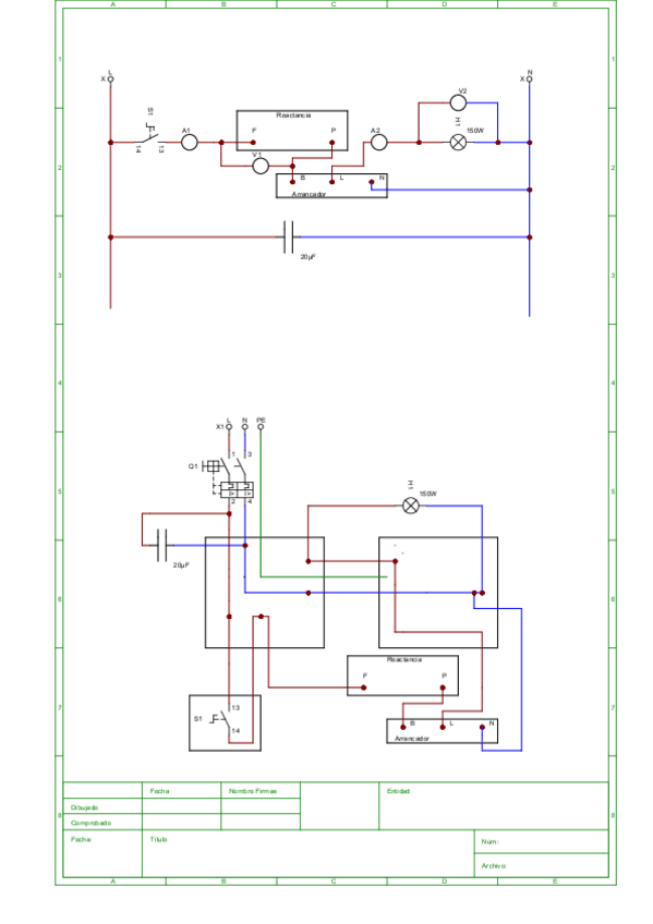
Apuntes - 4-Automatico-de-escalera-4-hilos.pdf
1 página
12
Apuntes - ITC-BT-14-Resuelto.pdf
11
Apuntes - ITC-BT-22-Resuelto.pdf
Apuntes - ITC-BT-19-Resuelto.pdf
Apuntes - ITC-BT-25-Resuelto.pdf
15 páginas
Apuntes - TEST-TPIEL.pdf
Apuntes - ITC-BT-23-Resuelto.pdf
9
Apuntes - Tema-2-PLANOS.pdf
22 páginas
13
Apuntes - 5-Interruptor-horario.pdf
5
Apuntes - 6-Interruptor-crepuscular.pdf
8
Apuntes - 10-Encendido-de-una-lampara-de-vapor-de-sodio.pdf
6
Apuntes - 3-Automatico-de-escalera-3-hilos.pdf
7
Apuntes - 11-Encendido-de-una-lampara-de-halogenuro-metalico.pdf