Portada
Asignatura
Grado en Ciencia y Tecnología de los Alimentos (ULe)
Tecnología de las Frutas y Hortalizas
Fecha de subida
16 mar 2022
Categoría
apuntes
Etiquetas
Apuntes - APUNTES-FRUTAS-2021.pdf
pdf
109 páginas
62
3
Apuntes - FRUTAS-p1.pdf
37 páginas
49
0
Apuntes - FRUTAS-p2.pdf
34 páginas
35
Apuntes - Teoria-FRUTAS.pdf
49 páginas
37
1
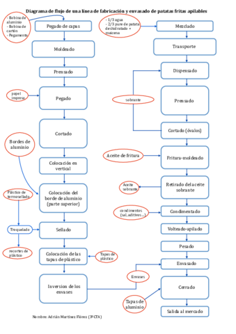
Trabajos - Diagrama-de-flujo-patatas-Pringles.pdf
1 página
19
Exámenes - IMG-20150310-WA0004.jpg
jpg
16
Exámenes - 1ere.jpg
18
Apuntes - Tema-1.docx
docx
11
Apuntes - Tema-2.docx
13
Apuntes - Tema-6.docx
7
Exámenes - examenes-segundo-parcial.png
png
Exámenes - 1er-y-segundo.jpg
Exámenes - IMG-20150310-WA0003.jpg
15
Apuntes - Tema-12.docx
Exámenes - IMG-20150302-WA0006.jpg
Exámenes - IMG-20150302-WA0004.jpg
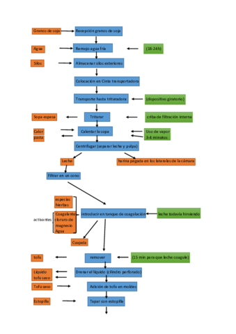
Trabajos - Diagrama-de-flujo-salsa-de-soja.pdf
3 páginas
Prácticas - Practica-frutas.docx
8
Apuntes - Tema-7.docx
Trabajos - diagrama-de-flujo-patatas-tipo-pringles.pdf