Tecnologia dels Aliments

chevron_left
chevron_right
Todo
Apuntes
Exámenes
Prácticas
Trabajos
chevron_left
chevron_right

TXULETARI RESUM AMB TOT LO IDEAL PER APROBAR L'EXÀMEN DE TECNOLOGÍES DELS ALIMENTS.

2 páginas

He publicado nuevos apuntes de 3º Tecnologia dels Aliments: xuletari-examen.pdf

2 páginas

He publicado nuevos trabajos de 3º Tecnologia dels Aliments: Preguntes-practiques-tecno.pdf

5 páginas

He publicado nuevos apuntes de 3º Tecnologia dels Aliments: Xuletari.pdf

2 páginas
Anónimo

@Anónimo

He publicado nuevos practicas de 3º Tecnologia dels Aliments: preguntas-tecno-practicas.pdf

5 páginas
Anónimo

@Anónimo

He publicado nuevos examenes de 3º Tecnologia dels Aliments: xuletari-tecno.pdf

2 páginas

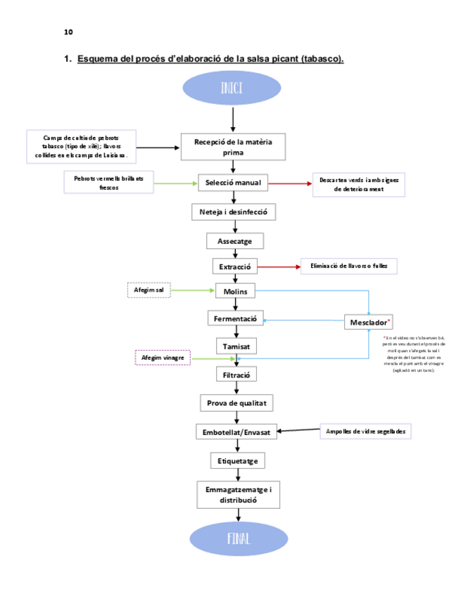
He publicado nuevos trabajos de 3º Tecnologia dels Aliments: Visita-virtual-industria-Tabasco.pdf

6 páginas

He publicado nuevos practicas de 3º Tecnologia dels Aliments: Practiques-Tecnologia-dels-Aliments.pdf

5 páginas

He publicado nuevos apuntes de 3º Tecnologia dels Aliments: Apunts-AODPP-Part-online.pdf

27 páginas

He publicado nuevos apuntes de 3º Tecnologia dels Aliments: Apunts-examen-final.pdf

2 páginas

He publicado nuevos practicas de 3º Tecnologia dels Aliments: preguntas-tecno-LAB.pdf

4 páginas

He publicado nuevos apuntes de 3º Tecnologia dels Aliments: EXAMEN-APUNTS.pdf

2 páginas

He publicado nuevos apuntes de 3º Tecnologia dels Aliments: Temari Processos en la Indústria Alimentària.pdf

80 páginas

He publicado nuevos apuntes de 3º Tecnologia dels Aliments: RESUM-TECNO.pdf

2 páginas

apuntes

-

RESUM MOLT RESUMIT exam final

He publicado nuevos apuntes de 3º Tecnologia dels Aliments: RESUM MOLT RESUMIT exam final

Miniatura no disponible
IMG3538.heic
Miniatura no disponible
IMG3539.heic

He publicado nuevos trabajos de 3º Tecnologia dels Aliments: Treball-video.pdf

5 páginas

practicas

-

Practiques + examens excel

He publicado nuevos practicas de 3º Tecnologia dels Aliments: Practiques + examens excel

Questions-de-practiques.pdf
Examen-practiques.xlsx
1.xlsx
2.xlsx
3.xlsx
4.xlsx

He publicado nuevos examenes de 3º Tecnologia dels Aliments: Examens-tecno.pdf

12 páginas

apuntes

-

Apunts per temes

He publicado nuevos apuntes de 3º Tecnologia dels Aliments: Apunts per temes

Tema-1-Introduccio.pdf
Tema-2-Processat-de-fruites.pdf
Tema-3.1-Industries-horticoles-caracteristiques.pdf
Tema-3.2-Industries-horticoles-operacions-post-collita-fresques-i-IV-gamma.pdf
Tema-3.3-Industries-horticoles-Conserves-i-fritura.pdf
Tema-3.4-Industries-horticoles-congelats-encurtits-i-deshidratats.pdf

He publicado nuevos apuntes de 3º Tecnologia dels Aliments: Resum-aigues-i-begudes-ref.pdf

1 página
Anónimo

@Anónimo

He publicado nuevos apuntes de 3º Tecnologia dels Aliments: Industries-dels-cereals-1.pdf

1 página
¡Estás al día!

¡Estás al día!

Has visto todos los archivos