shaila_antelo
Esquemas Teoría da Educación
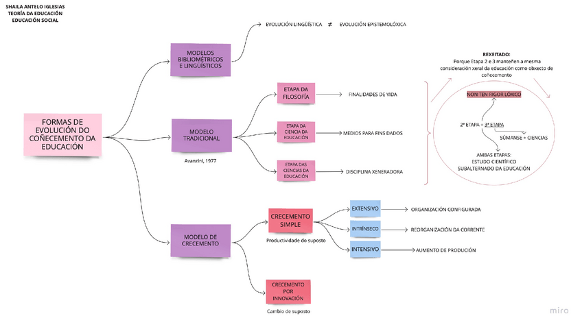
Formas-de-evolucion-do-conecemento-da-educacion.pdf
1 página
Correntes-Niveis-de-analise.pdf
Correntes-do-Conecemento.pdf
Desenvolvemento-administrativo-da-catedra.pdf
Pertinencia-da-area-de-conecemento.pdf
Apuntes - Apuntes-presentaciones.pdf
pdf
10 páginas
217
3
Apuntes - APUNTES-COMPLETOS-TEORIA-DA-EDUCACION.pdf
44 páginas
63
Apuntes - Formas-de-evolucion-do-conecemento-da-educacion.pdf
64
2
Apuntes - Exame-Teoria-da-Educacion.pdf
8 páginas
81
0
Apuntes - Pertinencia-da-area-de-conecemento.pdf
52
1
Apuntes - Tema-2-Teoria-da-Educacion.pdf
14 páginas
44
Apuntes - Desenvolvemento-administrativo-da-catedra.pdf
54
Apuntes - Preguntas-examen-2.pdf
79 páginas
72
Apuntes - Apuntes-clase-Teoria-da-Educacion.pdf
63 páginas
88
Apuntes - Tema-1-Teoria-da-Educacion-3-1-6.pdf
6 páginas
41
Apuntes - Correntes-do-Conecemento.pdf
40
Apuntes - TEMA-3-TEORIA-DE-LA-EDUCACION.pdf
15 páginas
Apuntes - CONCEPTOS-TEORIA-DE-LA-EDUCACION.pdf
82 páginas
53
Apuntes - examen-2018-2.pdf
7 páginas
57
Apuntes - Correntes-Niveis-de-analise.pdf
Apuntes - 4.-Procesos-Educativos-Formales-No-Formales-e-Informales.pdf
30
Apuntes - 2.-Significado-del-Conocimiento-de-la-Educacion.pdf
11 páginas
34
Apuntes - TEMA-2-TEORIA-DE-LA-EDUCACION.pdf
13 páginas
45
Apuntes - 1.-Desarrollo-administrativo-de-la-catedra.pdf
4 páginas
36
Apuntes - Tema-3-Teoria-da-Educacion.pdf
16 páginas
33