13-Terapia-logo-en-pacients-que-roquen.pdf

nelx11

ESQUEMAS APUNTES MIOFUNCIONAL

13 archivos·

1-Intro-terapia-miofuncional.pdf

1 página

2-DEGLUCIO.pdf

1 página

3-Respiracio-oral.pdf

1 página

4-Masticacio.pdf

1 página

5-Alteracions-deglucio.pdf

1 página

6-Alteracions-masticacio.pdf

1 página

7-EXPLORACIO-PAUTES-GENERALS.pdf

1 página

8-Fissura-llavipalatina.pdf

1 página

9-interv-logopedica-fissura-llavipalatina.pdf

1 página

10-Tractament-disf-masticatories-i-deglucio.pdf

1 página

11-Disfuncio-tubarica.pdf

1 página

12-Pacients-que-ronquen.pdf

1 página

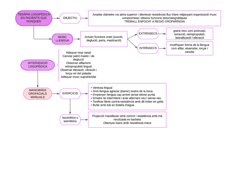
13-Terapia-logo-en-pacients-que-roquen.pdf

1 página

content_copy

Archivos recomendados