Portada
Asignatura
Grado en Traducción e Interpretación (UPF)
Traducció entre les Llengües Catalana i Espanyola
Fecha de subida
15 jun 2023
Categoría
apuntes
Etiquetas
Test - Prova-lectures.pdf
pdf
1 página
25
1
Apuntes - Traduccio-entre-les-Llengues-Catalana-i-Espanyola-1.pdf
5 páginas
22
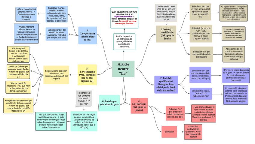
Apuntes - Mind-map-article-neutre-lo.pdf
9
0
Apuntes - Perifrasis-verbals.pdf
2 páginas
Apuntes - Lectura-3-Translation-from-Spanish-into-Catalan-during-the-20th-century.pdf
Apuntes - Com-com-a-como.pdf
8
Ejercicios - TEXTOS-INICIALS-GG-amb-solucio.pdf
8 páginas
13
3
Apuntes - Mayor-menor.pdf
4
Apuntes - Verbs-amb-valor-dictic.pdf
Apuntes - Lectura-2-Posedicion-productividad-y-calidad.pdf
7
Apuntes - Gerundi.pdf
6
Apuntes - Lectura-Traduir-entre-catala-i-castella-un-camp-de-treball-per-explorar.pdf
3 páginas
Apuntes - Article-neutre-lo.pdf
Apuntes - gramatica-los-usos-del-gerundio.pdf
13 páginas
Ejercicios - repas-enhi amb solució.docx.pdf
5
Trabajos - Text-Istanbul.pdf
Trabajos - Traduccio-Pere-Calders.pdf
Ejercicios - exercicis-postedicio amb solucions-1.docx.pdf
4 páginas
Ejercicios - textosinicialsES-CAcomentari2022-2023-Tagged.pdf
18 páginas
2
Apuntes - Todos-los-cuentos-seminario.pdf
28 páginas