Portada
Asignatura
Grado en Comunicación (UPO)
Transformación Digital para la Empresa
Fecha de subida
12 ene 2022
Categoría
apuntes
Etiquetas
Apuntes - EMPRESA-DE-LA-COMUNICACION-4.pdf
pdf
26 páginas
25
0
Apuntes - t1.pdf
10 páginas
16
Apuntes - tema-4-empresa-de-la-comunicacion.pdf
5 páginas
19
Apuntes - t2.pdf
3 páginas
15
Apuntes - tema-5-empresa.pdf
4 páginas
12
Apuntes - t7-empresa-de-la-comunicacion.pdf
17
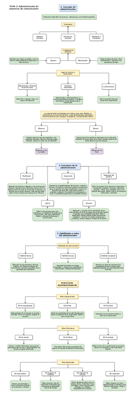
Apuntes - TEMA-2ADMINISTRACION-DE-EMPRESAS-DE-COMUNICACION.pdf
0 páginas
3
Apuntes - TEMA-1LA-EMPRESA-DE-COMUNICACION.pdf
1 página
4
Apuntes - TEMA-4ORGANIZACION.pdf
5