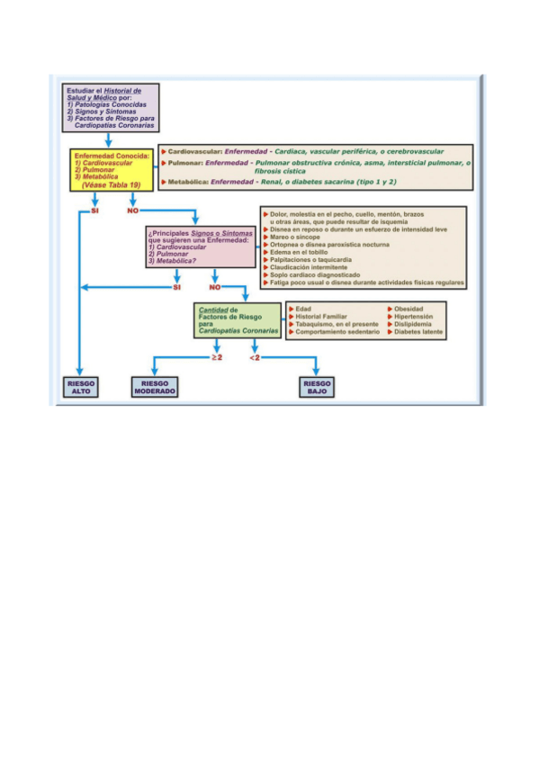
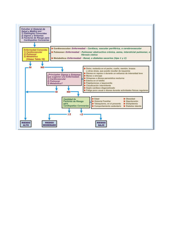
ENFOQUE-FACTORES-DE-RIESGO-CARDIOPATIAS.pdf

Anónimo

APUNTES clase ejercicio físico salud

10 archivos·

beneificos-activ-fisica.pdf

4 páginas

esquemas-clase-salud-y-AF.pdf

2 páginas

trabajo-prescripcion-actividad-fisica.pdf

6 páginas

AHA-y-CSM.pdf

1 página

conceptos-fundamentales-ejercicio-prescripcion.pdf

2 páginas

cartel-enfermedad-y-actividad-fisica.pdf

1 página

PARQ-test.pdf

1 página

beneficios-ej-fisico-para-salud-.pdf

3 páginas

tabalas-dibujos-clase-ejercicio-.pdf

6 páginas

ENFOQUE-FACTORES-DE-RIESGO-CARDIOPATIAS.pdf

2 páginas

content_copy

Archivos recomendados