
BARAJAS - Desarrollo de Aplicaciones Multiplataforma
Madrid
Asignaturas de BARAJAS - Desarrollo de Aplicaciones Multiplataforma
Asignatura
arrow_downward0 posts
0 posts
0 posts
0 posts
2 posts
2 posts
Últimas publicaciones de BARAJAS - Desarrollo de Aplicaciones Multiplataforma
apuntes
-
Enunciados de casos prácticos
He publicado nuevos apuntes de Formación y orientación laboral: Enunciados de casos prácticos
He publicado nuevos ejercicios de Formación y orientación laboral: Actividad-organismos-publicos.pdf
examenes
-
Exámenes
He publicado nuevos examenes de Formación y orientación laboral: Exámenes
apuntes
-
Repaso de las estructuras inglesas
IMPORTANTE, apuntes con contenido de las estructuras en inglés para pseudocódigo, Python, etc.
He publicado nuevos apuntes de Sistemas informáticos: Representacion-de-la-informacion.pdf
apuntes
-
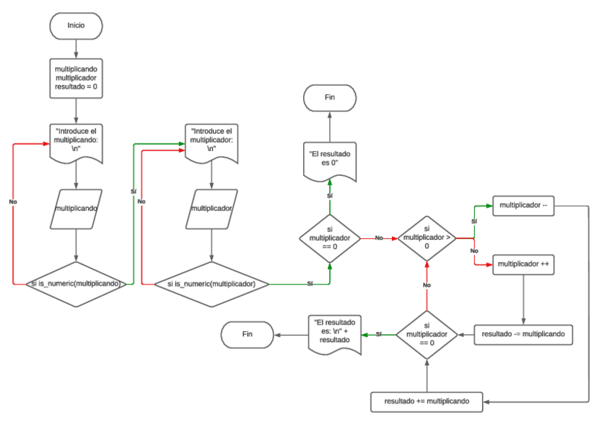
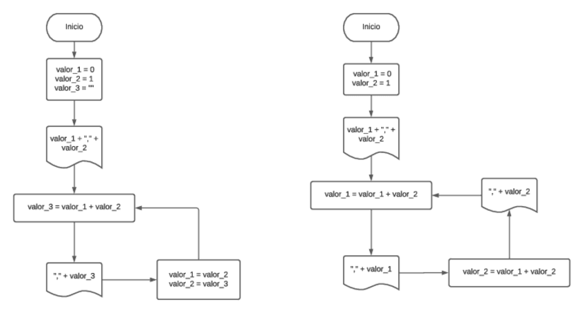
Diagramas de flujo de datos
He publicado nuevos apuntes de Programación: Diagramas de flujo de datos
apuntes
-
Gestiones y SO
He publicado nuevos apuntes de Sistemas informáticos: Gestiones y SO