
Sube tus apuntes
arrow_forwardAsignaturas de Bachillerato Beatriz de Suabia
Asignatura
arrow_downward1º
•
0 posts
2º
•
0 posts
1º
•
0 posts
2º
•
0 posts
1º
•
2 posts
1º
•
0 posts
2º
•
0 posts
2º
•
2 posts
1º
•
16 posts
1º
•
0 posts
1º
•
0 posts
2º
•
0 posts
1º
•
0 posts
1º
•
0 posts
2º
•
0 posts
1º
•
0 posts
2º
•
0 posts
2º
•
0 posts
1º
•
2 posts
2º
•
4 posts
1º
•
0 posts
1º
•
7 posts
2º
•
0 posts
1º
•
0 posts
1º
•
0 posts
2º
•
0 posts
2º
•
0 posts
2º
•
0 posts
2º
•
6 posts
2º
•
0 posts
1º
•
0 posts
2º
•
0 posts
2º
•
0 posts
2º
•
1 posts
2º
•
0 posts
2º
•
0 posts
1º
•
5 posts
2º
•
0 posts
1º
•
0 posts
2º
•
0 posts
1º
•
0 posts
2º
•
0 posts
1º
•
0 posts
2º
•
0 posts
1º
•
1 posts
2º
•
5 posts
1º
•
0 posts
1º
•
0 posts
1º
•
0 posts
1º
•
0 posts
2º
•
0 posts
1º
•
0 posts
2º
•
0 posts
1º
•
0 posts
2º
•
0 posts
2º
•
0 posts
1º
•
0 posts
2º
•
0 posts
2º
•
0 posts
1º
•
0 posts
1º
•
0 posts
2º
•
0 posts
1º
•
0 posts
Últimas publicaciones de Bachillerato Beatriz de Suabia
Esquema con las reglas a seguir para llevar a cabo un análisis sintáctico de forma mecánica y sencilla.
Esquema visual sobre las ideas principales que planteó Nietzsche.
Esquema visual resumido sobre los conceptos planteados por una de las filósofas más influyentes, Hannah Arendt.
Esquema visual sobre los pensamientos más importantes que planteó Kant.
Esquema visual con los conceptos importantes que planteaba John Locke.
Esquema visual de los conceptos básicos e importantes que planteaba Aristóteles.
Tema 4 HMC 1 bto temario sobre el absolutismo, hecho a mano informacion modelo LOMLOE.
Resumen del tema 7 de HMC 1BTO, todo lo esencial para tener una base buena de este tema en concreto para examen y conocimientos
He publicado nuevos apuntes de 2º Lengua Castellana y Literatura II: ESTRUCTURA-DE-LAS-PALABRAS.pdf
He publicado nuevos apuntes de 2º Lengua Castellana y Literatura II: TEMAS-LITERATURA.pdf
He publicado nuevos apuntes de 2º Lengua Castellana y Literatura II: MECANISMOS-DE-COHESION.pdf
He publicado nuevos apuntes de 2º Lengua Castellana y Literatura II: INTENCION-COMUNICATIVA.pdf
He publicado nuevos apuntes de 2º Lengua Castellana y Literatura II: ORACIONES-COMPUESTAS.pdf
He publicado nuevos apuntes de 2º Geografía: LOS-PAISAJES-NATURALES-Y-LAS-INTERRELACIONES-NATURALEZA-SOCIEDAD.pdf
He publicado nuevos apuntes de 2º Geografía: LOS-NUEVOS-SISTEMAS-DE-TRANSPORTE.pdf
He publicado nuevos apuntes de 2º Geografía: LA-ACTIVIDAD-PESQUERA-VOCABULARIO.pdf
He publicado nuevos apuntes de 2º Geografía: LAS-ACTIVIDADES-TURISTICAS-VOCABULARIO.pdf
He publicado nuevos apuntes de 2º Geografía: EL-ESPACIO-RURAL-VOCABULARIO.pdf
He publicado nuevos apuntes de 2º Geografía: LA-ACTIVIDAD-INDUSTRIAL-VOCABULARIO.pdf
He publicado nuevos apuntes de 1º Filosofía: TEMA-2-LA-ILUSTRACION-GRIEGA.-SOFISTAS-Y-SOCRATES.pdf
He publicado nuevos apuntes de 1º Filosofía: TEMA-1-LOS-INICIOS-DE-LA-REFLEXION-FILOSOFICA.pdf
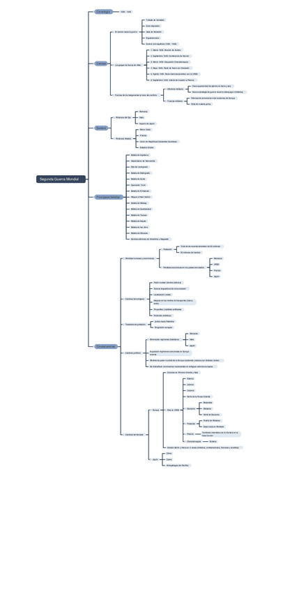
He publicado nuevos apuntes de 1º Historia del Mundo Contemporáneo: II-GUERRA-MUNDIAL.pdf
He publicado nuevos apuntes de 1º Historia del Mundo Contemporáneo: GUERRA-FRIA.pdf
He publicado nuevos apuntes de 2º Economia de la Empresa II: TEMA-3-LA-FUNCION-DE-PRODUCCION.pdf
He publicado nuevos apuntes de 2º Economia de la Empresa II: TEMA-4-LA-FUNCION-COMERCIAL-DE-LA-EMPRESA.pdf
He publicado nuevos apuntes de 2º Economia de la Empresa II: TEMA-1-LA-EMPRESA-Y-EL-EMPRESARIO.pdf
He publicado nuevos apuntes de 2º Economia de la Empresa II: TEMA-2-CLASIFICACION-Y-DESARROLLO-DE-LAS-EMPRESAS.pdf
He publicado nuevos apuntes de 1º Economía: UD-2.-DECISIONES-ECONOMICAS-COLECTIVAS.pdf
He publicado nuevos apuntes de 1º Economía: UD-1.-LA-SUBLIMACION-DE-LA-ECONOMIA.pdf
apuntes
-
filosofia 2 bach
Bachillerato de Ciencias y Tecnología