
EL CAÑAVERAL - Sistemas Microinformáticos y Redes
Madrid
Asignaturas de EL CAÑAVERAL - Sistemas Microinformáticos y Redes
Asignatura
arrow_downward0 posts
1 posts
1 posts
6 posts
12 posts
0 posts
Últimas publicaciones de EL CAÑAVERAL - Sistemas Microinformáticos y Redes
apuntes
-
REDES
He publicado nuevos apuntes de Redes locales: REDES
He publicado nuevos apuntes de Montaje y mantenimiento de equipo: Tema11-Perifericos.pdf
He publicado nuevos apuntes de Montaje y mantenimiento de equipo: Tema7-RESUMEN-Operacionesdearranqueeimagenes.pdf
He publicado nuevos apuntes de Seguridad informática: UT4ALMACENAMIENTORAID.pdf
He publicado nuevos apuntes de Seguridad informática: UT4ALMACENAMIENTO.pdf
He publicado nuevos apuntes de Seguridad informática: UT3CRIPTOGRAFIA.pdf
He publicado nuevos apuntes de Seguridad informática: UT2SEGURIDADPASIVAHARDWAREYALMACENAMIENTO.pdf
He publicado nuevos apuntes de Seguridad informática: UT1CONCEPTOSBASICOSSOBRESEGURIDAD.pdf
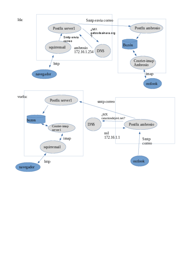
He publicado nuevos apuntes de Servicios en red: diagramaProcesosCorreoRedInterna.pdf
apuntes
-
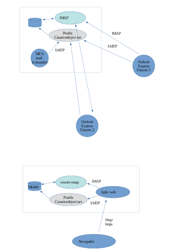
diagramaCorreoWebEscritorio
He publicado nuevos apuntes de Servicios en red: diagramaCorreoWebEscritorio
He publicado nuevos apuntes de Servicios en red: AlojamientoVirtual.pdf
apuntes
-
SER
He publicado nuevos apuntes de Servicios en red: SER