
CENTRO DE F.P. ALFONSO X EL SABIO - Laboratorio Clínico y Biomédico
Madrid
Sube tus apuntes
arrow_forwardAsignaturas de CENTRO DE F.P. ALFONSO X EL SABIO - Laboratorio Clínico y Biomédico
Asignatura
arrow_downwardÚltimas publicaciones de CENTRO DE F.P. ALFONSO X EL SABIO - Laboratorio Clínico y Biomédico
He publicado nuevos apuntes de Gestión de muestras biológicas: UNIDAD-5.-LAS-MUESTRAS-BIOLOGICAS.pdf
He publicado nuevos examenes de Fisiopatología general: Examen-Fisiopatologia-preguntas-de-desarrollo.pdf
apuntes
-
Microbiología
He publicado nuevos apuntes de Microbiología clínica: Microbiología
apuntes
-
Resúmenes por tema de microbiología
He publicado nuevos apuntes de Microbiología clínica: Resúmenes por tema de microbiología
apuntes
-
Resumenes por tema de hematología
He publicado nuevos apuntes de Técnicas de análisis hematológico: Resumenes por tema de hematología
apuntes
-
Resúmenes por tema
Después de los extensos temas que me daban los maestros, los resumía y es lo que estudiaba:)
He publicado nuevos apuntes de Técnicas generales de laboratorio: TGLTEMA1MATERIALLABUSOSesquema-A3.pdf
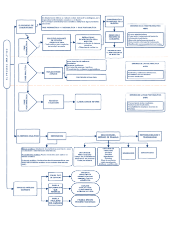
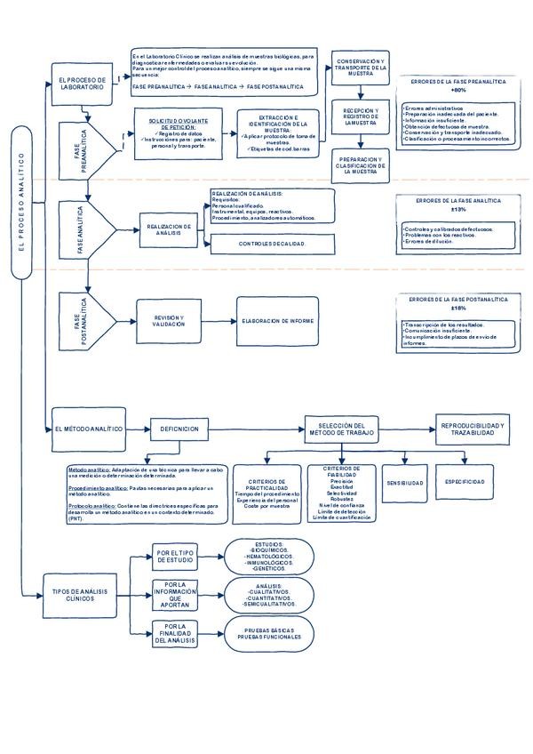
He publicado nuevos apuntes de Gestión de muestras biológicas: GMBTEMA4-ELPROCESOANALITICOesquema.pdf
He publicado nuevos apuntes de Técnicas generales de laboratorio: UNIDAD-1-TGL.pdf