
CRUZ ROJA - Laboratorio Clínico y Biomédico
Bilbao / Vizcaya / Bizkaia
Sube tus apuntes
arrow_forwardAsignaturas de CRUZ ROJA - Laboratorio Clínico y Biomédico
Asignatura
arrow_downwardÚltimas publicaciones de CRUZ ROJA - Laboratorio Clínico y Biomédico
He publicado nuevos apuntes de Técnicas de inmunodiagnóstico: TEMA-6.-TECNICAS-DE-SEPARACION-CELULAR.odt
He publicado nuevos apuntes de Técnicas de inmunodiagnóstico: TEMA-5.-TECNICAS-BASADAS-EN-REACCIONES-ANTIGENO-ANTICUERPO-PRIMARIAS.docx
He publicado nuevos apuntes de Técnicas de inmunodiagnóstico: TEMA-4-TECNICAS-DE-INMUNODIAGNOSTICO-SECUNDARIAS.docx
He publicado nuevos apuntes de Técnicas de inmunodiagnóstico: TEMA-3-CLASIFICACION-DE-LAS-TECNICAS-INMUNOLOGICAS.docx
He publicado nuevos apuntes de Técnicas de análisis hematológico: TEMA-7-TECNICAS-DE-VALORACION-DE-LA-HEMOSTASIA-Y-LA-COAGULACION.docx
He publicado nuevos apuntes de Técnicas de análisis hematológico: TEMA-6-ANALISIS-HEMATOLOGICO-DE-LAS-PLAQUETAS-Y-LA-HEMOSTASIA-PRIMARIA.docx
He publicado nuevos apuntes de Técnicas de análisis hematológico: TEMA-5-ANALISIS-HEMATOLOGICO-DE-LA-SERIE-BLANCA.docx
He publicado nuevos apuntes de Técnicas de análisis hematológico: TEMA-4-ANALISIS-HEMATOLOGICO-DE-LA-SERIA-ROJA.docx
He publicado nuevos apuntes de Técnicas de análisis hematológico: CLASIFICACION-DE-LAS-PRINCIPALES-ANEMIAS-REGENERATIVAS.docx
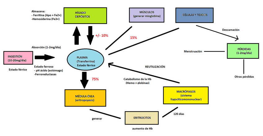
He publicado nuevos apuntes de Técnicas de análisis hematológico: METABOLISMO-DEL-HIERRO-Esquema.png
He publicado nuevos apuntes de Técnicas de análisis hematológico: CLASIFICACION-DE-LAS-ANEMIAS-ARREGENERATIVAS.docx
He publicado nuevos apuntes de Biología molecular y citogenética: 11.-gaia-ZITOGENETIKAREN-OINARRIZKO-PRINTZIPIOAK.docx
He publicado nuevos apuntes de Biología molecular y citogenética: 10.-gaia-KULTIBO-ZELULARRAK.docx
He publicado nuevos apuntes de Biología molecular y citogenética: 8.-gaia-AZIDO-NUKLEIKOEN-SEKUENTZIAZIO-METODOAK.docx
He publicado nuevos apuntes de Biología molecular y citogenética: 7.-gaia-AZIDO-NUKLEIKOAK-KLONATZEA.docx
He publicado nuevos apuntes de Biología molecular y citogenética: 4.-gaia-AZIDO-NUKLEIKOEN-HIBRIDAZIOA.docx
He publicado nuevos apuntes de Biología molecular y citogenética: 7.-gaia-AZIDO-NUKLEIKOAK-KLONATZEA-apunteak.docx
apuntes
-
Temario completo inmuno
He publicado nuevos apuntes de Técnicas de inmunodiagnóstico: Temario completo inmuno
apuntes
-
Temario completo inmuno
He publicado nuevos apuntes de Técnicas de inmunodiagnóstico: Temario completo inmuno
apuntes
-
Temas del 5 al 7
He publicado nuevos apuntes de Técnicas de análisis hematológico: Temas del 5 al 7
apuntes
-
Temas de 1 al 4
He publicado nuevos apuntes de Técnicas de análisis hematológico: Temas de 1 al 4
apuntes
-
Ejercicios tipo test con resultados
He publicado nuevos apuntes de Técnicas de análisis hematológico: Ejercicios tipo test con resultados
apuntes
-
CURSO COMPLETO
He publicado nuevos apuntes de Técnicas generales de laboratorio: CURSO COMPLETO
He publicado nuevos apuntes de Biología molecular y citogenética: 1a-Evaluacion-Biologia-Molecular.odt
He publicado nuevos apuntes de Técnicas de inmunodiagnóstico: 1aEvaluacion-Inmuno.pdf
He publicado nuevos apuntes de Técnicas de análisis hematológico: Teoria-Hemato.pdf
He publicado nuevos apuntes de Técnicas generales de laboratorio: kromatografia-taula.pdf
He publicado nuevos trabajos de Técnicas generales de laboratorio: ISO-14001-eta-EMAS.pdf