
Tu colegio ya está en Wuolah
Sube documentos y conecta con tus compañeros
Sube tus apuntes
arrow_forwardAsignaturas de Educación Infantil
Asignatura
arrow_downward776 posts
654 posts
395 posts
611 posts
484 posts
271 posts
478 posts
24 posts
237 posts
412 posts
263 posts
Últimas publicaciones de Educación Infantil
Unidad 4 de habilidades sociales, resúmen (Castilla La Mancha)
Unidad 1 de la asignatura Didactica de la Educación Infantil
Tengo una carpeta de Drive con muchos más recursos para estudiar las oposiciones. temas, resúmenes, esquemas, ejemplos de supuestos, ...
He publicado nuevos apuntes de La Influencia de la Imagen en el Niño: Tema-24.-La-influencia-de-la-imagen-en-el-nino..pdf
He publicado nuevos apuntes de La Enseñanza y el Aprendizaje de la Lengua en la Educación Infantil: Tema-19.-La-ensenanza-y-el-aprendizaje-de-la-lengua-en-E.I.pdf
apuntes
-
Esquema Técnico LOMLOE
- Infantil, Primaria y ESO. - Fundamentación jurídica actualizada. - Inclusión, DUA y Evaluación. - Glosario de siglas y terminología clave. Oposiciones - Apto para Grado de Magisterio
He publicado nuevos apuntes de Expresión y Comunicación: Tema-Logico-matematica.pdf
Ofrezco clases particulares en Castellón, a niños desde 6 a 14 años. Sería por las tardes, una o dos horas en mi domicilio. Tengo Bachillerato y el Grado Superior de Educación Infantil. Les enseñaría técnicas de estudio para sacar buenas notas y memorizar rápidamente.
Tengo apuntes de la PAU, de todo el curso y todas las asignaturas de segundo de Bachillerato
Vendo todos los libros del primer año del Grado Superior de Educación Infantil.
Tengo apuntes en PDF de todas las asignaturas del primer año del Grado Superior de Educación Infantil.
Aquí observamos un esquema muy resumido de la Programación General Anual, del anexo único en la Orden 21/2019, todo el apartado 2 resumido.
He publicado nuevos apuntes de Autonomía Personal y Salud Infantil: TEMA-7-APSI.pdf
He publicado nuevos apuntes de Autonomía Personal y Salud Infantil: TEMA-6-APSI.pdf
He publicado nuevos apuntes de Autonomía Personal y Salud Infantil: Tema-5-APSI.pdf
He publicado nuevos apuntes de El Juego Infantil y su Metodología: 18-Aspectos-implicados-en-el-desarrollo-del-juego.docx.pdf
He publicado nuevos apuntes de Didáctica de la Educación Infantil: 17-Atencion-a-la-diversidad.-Adaptaciones.docx.pdf
He publicado nuevos apuntes de La Organización de los Espacios y del Tiempo: Tema-16.-La-organizacion-de-los-espacios-y-del-tiempo.-Criterios-para-una-adecuada-distribucion-y-organizacion-espacial-y-temporal.-Ritmos-y-rutinas-cotidianas.-La-evaluacion-de-los-espacios-y-del-tiempo..pdf
He publicado nuevos apuntes de La Función del Maestro o Maestra en Educación Infantil: Tema-15.-La-funcion-del-maestro-o-maestra-en-educacion-infantil.-La-intencionalidad-educativa.-Relaciones-interactivas-entre-el-nino-y-el-educador.-El-maestro-como-miembro-del-equipo-educativo-y-en-su-relacion-con-las-familias..pdf
He publicado nuevos apuntes de La Programación en el Primer Ciclo de Educación Infantil: Tema-13.La-programacion-en-el-primer-ciclo-de-educacion-infantil.-Objetivos-contenidos-y-metodologia-adecuada-para-los-ninos-y-ninas-de-cero-a-tres-anos..pdf
He publicado nuevos apuntes de Principios de Intervención Educativa de Educación Infantil: Tema-12.-Principios-de-intervencion-educativa-de-educacion-infantil.-El-enfoque-globalizador.-Sentido-y-significatividad-del-aprendizaje.-Una-metodologia-basada-en-la-observacion-y-en-la-experimentacion.-Su-concrecion-en-el-marco-del-proyecto-curricular..
He publicado nuevos apuntes de Consecución de las Capacidades Generales de la Etapa mediante los Objetivos y Contenidos de las Áreas del Currículo de Educación Infantil: Tema-11.-Consecucion-de-las-capacidades-generales-de-la-etapa-mediante-objetivos-y-contenidos-de-las-areas-del-curriculo-de-educacion-infantil..pdf
He publicado nuevos apuntes de Alimentación, Nutrición y Dietética: Tema-9.-Alimentacion-nutricion-y-dietetica.-Alimentacion-equilibrada-y-planificacion-de-menus.-Trastornos-infantiles-relacionados-con-la-alimentacion.-Las-horas-de-comer-como-momentos-educativos..pdf
He publicado nuevos apuntes de Educación Para la Salud: Tema-8.-Educacion-para-la-salud.-Actitudes-y-habitos-referidos-al-descanso-higiene-y-actividad-infantil.-Prevencion-de-accidentes-primeros-auxilios-y-enfermedades-infantiles.-Criterios-para-intervencion-educativa..pdf
He publicado nuevos apuntes de La Familia Como Primer Agente de Socialización: Tema-7.-La-familia-como-primer-agente-de-socializacion.-La-transformacion-de-la-funcion-educativa-de-la-familia-a-lo-largo-de-la-historia.-Expectativas-familiares-respecto-a-la-educacion-infantil.-Periodo-de-adaptacion-de-los-ninos-y-ninas-al-centro.pdf
He publicado nuevos apuntes de Influencia de las Principales Corrientes Pedagógicas y Psicológicas en la Educación Infantil: Tema-6.-Influencia-de-las-principales-corrientes-pedagogicas-y-psicologicas-en-la-educacion-infantil.-Vision-actual-de-sus-aportaciones.-Experiencias-renovadoras-relevantes.-Valoracion-critica..pdf
He publicado nuevos apuntes de Desarrollo Cognitivo hasta los Seis Años: Tema-5.-Desarrollo-cognitivo-hasta-los-seis-anos.-El-conocimiento-de-la-realidad.-La-observacion-y-exploracion-del-mundo-fisico-natural-y-social.-Genesis-y-formacion-de-los-principales-conceptos..pdf
He publicado nuevos apuntes de El Niño Descubre a los Otros: 4.-El-nino-descubre-a-los-otros.-Procesos-de-descubrimiento-de-vinculacion-y-aceptacion.-La-escuela-como-institucion-socializadora.-El-papel-del-centro-de-Educacion-Infantil-en-la-prevencion-e-intervencion-con-ninos-y-ninas-en-situacion-de-riesgo-social..
He publicado nuevos apuntes de El Desarrollo de la Personalidad: Tema-3.-El-desarrollo-de-la-personalidad.-El-desarrollo-afectivo-en-los-ninos-y-ninas-de-cero-a-seis-anos.-Aportaciones-de-distintos-autores.-La-conquista-de-la-autonomia.-Directrices-para-una-correct.pdf
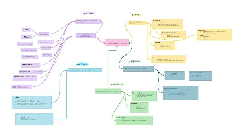
He publicado nuevos apuntes de El Desarrollo Psicomotor en los Niños y Niñas hasta los Seis Años: Tema-2.-El-desarrollo-psicomotor-en-los-ninos-y-ninas-hasta-los-seis-anos.-La-psicomotricidad-en-el-curriculo-de-la-educacion-infantil.-La-sensacion-y-percepcion-como-fuente-de-conocimientos.-La-organizacion-sensorial-y-perceptiva..pdf
Tema 1. Características generales del niño y la niña hasta los seis años. Principales factores que intervienen en su desarrollo. Etapas y momentos más significativos. El desarrollo infantil en el primer año de vida. El papel de los adultos.
He publicado nuevos apuntes de Autonomía Personal y Salud Infantil: APS-T3-RESUMEN.pdf
He publicado nuevos apuntes de Autonomía Personal y Salud Infantil: APS-T6-RESUMEN.pdf
He publicado nuevos apuntes de Autonomía Personal y Salud Infantil: APS-T4-RESUMEN.pdf
He publicado nuevos apuntes de Autonomía Personal y Salud Infantil: APS-T5-RESUMEN-2.pdf
He publicado nuevos apuntes de Autonomía Personal y Salud Infantil: APS-T1.1.pdf
He publicado nuevos apuntes de Autonomía Personal y Salud Infantil: 17-Salud.docx.pdf
He publicado nuevos apuntes de El Juego Infantil y su Metodología: 16-El-juego-en-la-sala-de-psicomotricidad.docx.pdf
He publicado nuevos apuntes de Autonomía Personal y Salud Infantil: Tema-3-APSI.pdf
TEMARIO OPOSICIONES ACTUALIZADO Y LISTO PARA APROBAR + 1 SUPUESTO PRÁCTICO Tema completo, citas, autores, legislación vigente, explicado de forma sencilla, ideal tanto si empiezas como si quieres mejorar nota. Estos apuntes están hechos tras muchas horas.
He publicado nuevos apuntes de Intervención con Familias y Atención a Menores en Riesgo Social: ResumenTema-2-IFAM.pdf
TEMARIO OPOSICIONES ACTUALIZADO Y LISTO PARA APROBAR + 1 SUPUESTO PRÁCTICO Tema completo, citas, autores, legislación vigente, explicado de forma sencilla, Ideal tanto si empiezas como si quieres mejorar nota. Estos apuntes están hechos tras muchas horas
He publicado nuevos ejercicios de El Desarrollo Psicomotor en los Niños y Niñas hasta los Seis Años: SUPUESTO-PRACTICO-2.pdf
He publicado nuevos ejercicios de Características Generales del Niño y la Niña hasta los Seis Años: SUPUESTO-PRACTICO-1.pdf
TEMARIO OPOSICIONES ACTUALIZADO Y LISTO PARA APROBAR + 1 SUPUESTO PRÁCTICO Tema completo, citas, autores, legislación vigente, explicado de forma sencilla, Ideal tanto si empiezas como si quieres mejorar nota. Estos apuntes están hechos tras muchas horas
He publicado nuevos apuntes de Influencia de las Principales Corrientes Pedagógicas y Psicológicas en la Educación Infantil: Resumen-aportaciones-pedagogicas.pdf
Tema 7 IPE. El contrato de trabajo (Alomejor faltan algunos puntos que mi profesora no incluyó en el examen)
He publicado nuevos apuntes de Influencia de las Principales Corrientes Pedagógicas y Psicológicas en la Educación Infantil: Aportaciones-actuales-de-las-teorias.pdf
Cuestionario unidad 5 de Habilidades Sociales (modalidad e.learning, Castilla-La Mancha) (Posibles preguntas exámen)
Cuestionario de la unidad 6 de el juego infantil y su metodología (modalidad E-learning, Castilla-La Mancha) (Posibles preguntas exámen)
He publicado nuevos apuntes de Desarrollo Cognitivo y Motor: 18-La-psicomotricidad.docx.pdf
FP a distancia Educación Infantil (Junta de Andalucia)
FP a distancia Educación Infantil (Junta de Andalucia)
He publicado nuevos apuntes de Didáctica de la Educación Infantil: 15-Recursos-materiales-en-educacion-infantil.docx.pdf
He publicado nuevos apuntes de Desarrollo Cognitivo y Motor: 19-Planificacion-implementacion-y-evaluacion-de-la-practica-psicomotriz-en-la-etapa-de-0-a-6-anos.docx.pdf
He publicado nuevos apuntes de El Juego Infantil y su Metodología: 1-El-juego-y-la-infancia.docx-1.pdf