
Tu colegio ya está en Wuolah
Sube documentos y conecta con tus compañeros
Sube tus apuntes
arrow_forwardAsignaturas de Formación para la Movilidad Segura y Sostenible
Asignatura
arrow_downwardÚltimas publicaciones de Formación para la Movilidad Segura y Sostenible
otros
-
Proyecto Y Exposición Final
Es el proyecto final del grado superior "Formación Para La Movilidad Segura Y Sostenible" junto a su exposición, son completamente originales por lo que se le puede cambiar los nombres y entregar así.
apuntes
-
Todos los resúmenes "Tecnología Básica Del Automóvil"
Son todos los resúmenes de todos los temas realizadas durante el curso en la asignatura de "Tecnología Básica Del Automóvil" ordenadas por temas "TX" y totalmente completos sin falta de información.
apuntes
-
Todos los resúmenes "Primeros Auxilios"
Son todos los resúmenes de todos los temas realizadas durante el curso en la asignatura de "Primeros Auxilios" ordenadas por temas "TX" y totalmente completos sin falta de información.
trabajos
-
Todas las tareas "Primeros Auxilios"
Son todas las actividades realizadas durante el curso en la asignatura de "Primeros Auxilios" ordenadas por temas "TX" y completamente corregidas.
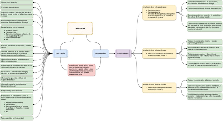
Introducción al modulo de movilidad segura y sostenible
Apuntes teóricos para el carnet de conducir, resumidos y esquematizados perfectamente explicado.