
Joaquim Mir - Administración de Sistemas Informáticos en Red
Barcelona
Sube tus apuntes
arrow_forwardAsignaturas de Joaquim Mir - Administración de Sistemas Informáticos en Red
Asignatura
arrow_downwardÚltimas publicaciones de Joaquim Mir - Administración de Sistemas Informáticos en Red
apuntes
-
PDFS
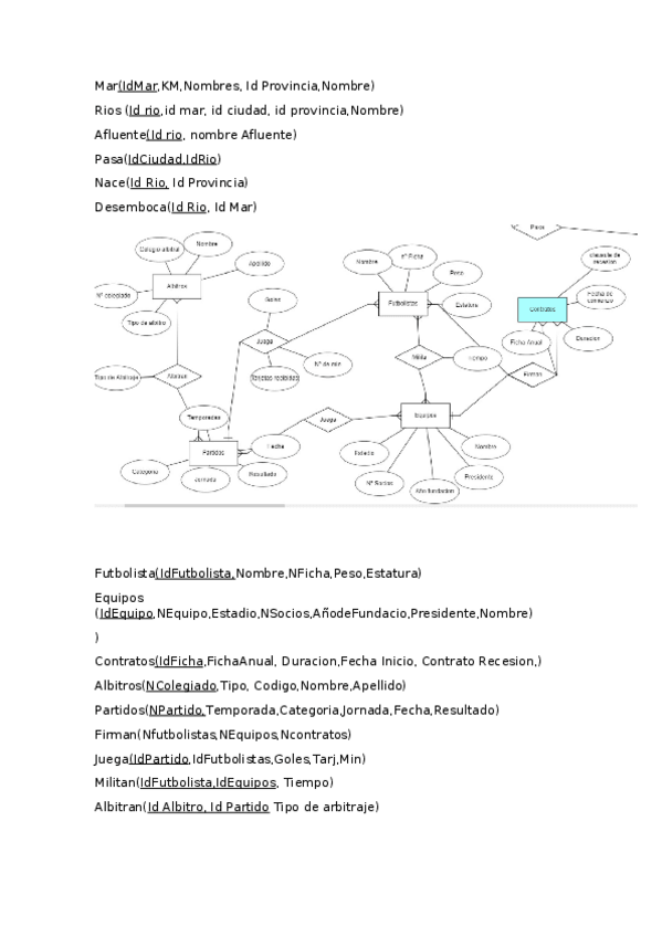
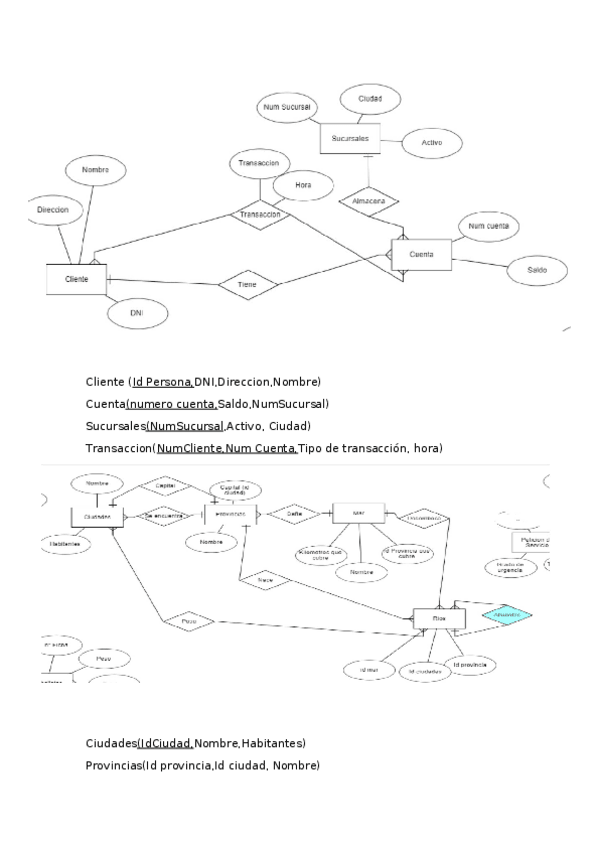
He publicado nuevos apuntes de Gestión de bases de datos: PDFS
He publicado nuevos apuntes de Gestión de bases de datos: UF1Practica-4-Ejercicios-ER-iniciales.doc
He publicado nuevos apuntes de Gestión de bases de datos: UF1Practica-4-Ejercicios-ER-iniciales-2.doc
He publicado nuevos apuntes de Gestión de bases de datos: Practicafinaluf12022.pdf
He publicado nuevos apuntes de Gestión de bases de datos: Practicafinaluf12022.docx
He publicado nuevos apuntes de Gestión de bases de datos: Ejercicio-encuentra-entidades-y-atributos.odt
He publicado nuevos apuntes de Gestión de bases de datos: A-modelo-Relacional.docx
apuntes
-
Apuntes /Resueltos
He publicado nuevos apuntes de Implantación de aplicaciones web: Apuntes /Resueltos
He publicado nuevos ejercicios de Implantación de aplicaciones web: Memoria-PrestaShop-Marc-Andres.pdf
He publicado nuevos ejercicios de Implantación de aplicaciones web: Joel-Galan-Marc-Lopez-Projecte-2.pdf
He publicado nuevos ejercicios de Implantación de aplicaciones web: Memoria-IndividualMarcLM.pdf
He publicado nuevos ejercicios de Implantación de aplicaciones web: Projecte-1-Lliurament-WordPress-memoria-individualMarcLM.pdf
He publicado nuevos ejercicios de Implantación de aplicaciones web: M8M15-M9M16.-Projecte1.-WordPress-i-PrestashopMArc.pdf
He publicado nuevos ejercicios de Administración de sistemas operativos: UF1-NF3-PRACTICA-06-Administracio-PS-usuaris-i-grups-processos-compresio-i-gestio-de-programari.pdf
He publicado nuevos ejercicios de Administración de sistemas operativos: UF1-NF3-PRACTICA-05-Particionament-Windows-amb-PS.pdf
He publicado nuevos apuntes de Administración de sistemas operativos: PRE-EXAMEN-PS.pdf
He publicado nuevos examenes de Administración de sistemas operativos: Lopez-Mila-Marc1ASIX1DAWM01-UF1PROVA03-WinPS.pdf
He publicado nuevos ejercicios de Administración de sistemas operativos: 1ASIX1DAWM01-UF1A04-Prac04Intro-WinPS.pdf
He publicado nuevos examenes de Administración de sistemas operativos: preguntes-EXAMEN.pdf
He publicado nuevos apuntes de Administración de sistemas operativos: PRE-examen.pdf
He publicado nuevos apuntes de Administración de sistemas operativos: Comandes-Terminal.pdf
He publicado nuevos examenes de Administración de sistemas operativos: 1ASIX1DAWM01-UF1PROVA02-Linux2022.pdf
He publicado nuevos ejercicios de Administración de sistemas operativos: 1ASIX1DAWM01-UF1A03-Prac03AdminSistema-Linux.pdf
He publicado nuevos ejercicios de Administración de sistemas operativos: 1ASIX1DAWM01-UF1A02-Prac02AdminDiscos-Linux.pdf
He publicado nuevos ejercicios de Administración de sistemas operativos: 1ASIX1DAWM01-UF1A02-Prac01ComandesShellLinux.pdf
He publicado nuevos ejercicios de Administración de sistemas operativos: 1ASIXDAWM01UF1-Preparar-lexamen-del-NF1.-Preguntes.pdf
He publicado nuevos ejercicios de Administración de sistemas operativos: DAWM01UF1-A01-Prac000AdrecamentXarxa.pdf
He publicado nuevos ejercicios de Administración de sistemas operativos: 1ASIXDAWM01UF1-A01-Prac00Vbox.pdf
He publicado nuevos ejercicios de Gestión de bases de datos: Basededades-EXEMPLE1-MarcLM.pdf