
Sube tus apuntes
arrow_forwardAsignaturas de Bachillerato Monterroso
Asignatura
arrow_downward1º
•
0 posts
2º
•
0 posts
1º
•
0 posts
2º
•
0 posts
1º
•
0 posts
1º
•
0 posts
2º
•
0 posts
2º
•
3 posts
1º
•
0 posts
1º
•
0 posts
2º
•
0 posts
1º
•
0 posts
1º
•
0 posts
2º
•
0 posts
1º
•
0 posts
2º
•
0 posts
2º
•
0 posts
1º
•
0 posts
2º
•
0 posts
1º
•
0 posts
1º
•
2 posts
2º
•
0 posts
1º
•
0 posts
1º
•
0 posts
2º
•
0 posts
2º
•
0 posts
2º
•
0 posts
2º
•
1 posts
2º
•
0 posts
1º
•
0 posts
2º
•
0 posts
2º
•
5 posts
2º
•
2 posts
2º
•
0 posts
2º
•
0 posts
1º
•
1 posts
2º
•
0 posts
1º
•
0 posts
2º
•
0 posts
1º
•
0 posts
2º
•
0 posts
1º
•
0 posts
2º
•
0 posts
1º
•
1 posts
2º
•
1 posts
1º
•
0 posts
1º
•
0 posts
1º
•
0 posts
1º
•
0 posts
2º
•
1 posts
1º
•
0 posts
2º
•
0 posts
1º
•
0 posts
2º
•
0 posts
2º
•
0 posts
1º
•
0 posts
2º
•
0 posts
2º
•
0 posts
1º
•
0 posts
1º
•
0 posts
2º
•
0 posts
1º
•
0 posts
Últimas publicaciones de Bachillerato Monterroso
He publicado nuevos apuntes de 1º Historia del Mundo Contemporáneo: historia-TEMA-1.pdf
apuntes
-
Historia de España 2Bach
He publicado nuevos apuntes de 2º Historia de España: Historia de España 2Bach
apuntes
-
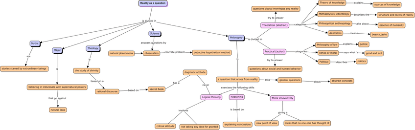
Historia de la Filosofía 2Bach
He publicado nuevos apuntes de 2º Historia de la Filosofía: Historia de la Filosofía 2Bach
apuntes
-
HISTORIA DE ESPAÑA(COMPLETO)
Temario completo de Historia de España para la evau de Andalucía.
apuntes
-
Geografía( evau)
Bachillerato de Humanidades y Ciencias sociales
apuntes
-
Temas selectividad siglo xix-xx
Bachillerato de Humanidades y Ciencias sociales
apuntes
-
Historia de España II
Bachillerato de Humanidades y Ciencias sociales
apuntes
-
Historia de Filosofía(Selectividad)
Bachillerato de Humanidades y Ciencias sociales
apuntes
-
Apuntes de lengua(evau)
Bachillerato de Humanidades y Ciencias sociales
@Anónimo
apuntes
-
filosofía 1 bach
Bachillerato de Ciencias y Tecnología
@Anónimo
apuntes
-
Literatura 1 bach
Bachillerato de Ciencias y Tecnología
apuntes
-
PREGUNTAS CORTAS (TEMAS 3-5)
Bachillerato de Humanidades y Ciencias sociales