
Oposiciones Andalucía - Auxiliar Administrativo Junta de Andalucía
Sevilla
Sube tus apuntes
arrow_forwardTemario de Oposiciones Andalucía - Auxiliar Administrativo Junta de Andalucía
Asignatura
arrow_downward2º
•
1 posts
2º
•
1 posts
2º
•
0 posts
1º
•
8 posts
2º
•
0 posts
2º
•
2 posts
1º
•
0 posts
2º
•
1 posts
2º
•
1 posts
2º
•
1 posts
Últimas publicaciones de Oposiciones Andalucía - Auxiliar Administrativo Junta de Andalucía
Fichas resumen a ordenador de todos los artículos que entran en la oposiciones de auxiliar administrativo del ayuntamiento de Sevilla
Apuntes actualizados del tema 1 de la constitución española para la oposición de auxiliar administrativo del ayuntamiento de Sevilla
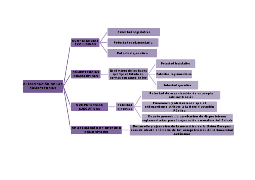
Resumen Organización territorial del Estado: las comunidades autónomas oposiciones auxiliar administrativo Junta de Andalucía
Apuntes para la prueba de acceso a mayores de 25
Resumen de los artículos de la constitución española de 1978 que entran para la oposición de auxiliar administrativo del ayuntamiento
Estructura del Estatuto de Autonomía de Andalucía
He publicado nuevos apuntes de El Procedimiento Administrativo Común: los Principios Generales: NULIDAD-Y-ANULABILIDAD.pdf
He publicado nuevos apuntes de El Derecho Administrativo. la Ley. el Reglamento. el Acto Administrativo: TRATAMIENTO-DE-DATOS-DE-CARACTER-PERSONAL.pdf
He publicado nuevos apuntes de El Derecho Administrativo. la Ley. el Reglamento. el Acto Administrativo: INFORMATIZACION-DE-OFICINAS.pdf
He publicado nuevos apuntes de El Derecho Administrativo. la Ley. el Reglamento. el Acto Administrativo: LA-ATENCION-AL-PUBLICO.pdf
He publicado nuevos apuntes de El Derecho Administrativo. la Ley. el Reglamento. el Acto Administrativo: DOCUMENTO-REGISTRO-Y-ARCHIVO.-ACCESO-ELECTRONICO-DE-LOS-CIUDADANOS-A-LOS-SERVICIOS-PUBLICOS.pdf
He publicado nuevos apuntes de El Derecho Administrativo. la Ley. el Reglamento. el Acto Administrativo: ANALISIS-DOCUMENTAL.pdf
He publicado nuevos apuntes de El Derecho Administrativo. la Ley. el Reglamento. el Acto Administrativo: Doc-Administrativo--Datos.zip
Art. 66- Las Cortes Generales representan al pueblo español y están formadas por : El Congreso de los Diputados El Senado Las Cortes generales ejercen la potestad legislativa del Estado, aprueban sus presupuestos, controlan la acción del Gobierno y tienen las demás competencias que les atribuya la Constitución. Las Cortes Generales son inviolables.

apuntes
-
Derecho Constitucional
Resumen
He publicado nuevos otros de El Procedimiento Administrativo Común: los Principios Generales: PLAZOS-TODOS-LEY-39-2015-.pdf
He publicado nuevos test de La Función Pública en la Administración de la Junta de Andalucía: Test-Retribuciones-personal-Junta-Andalucia.pdf
He publicado nuevos apuntes de La Función Pública en la Administración de la Junta de Andalucía: Retribuciones-personal-Junta-Andalucia.pdf
He publicado nuevos test de El Presupuesto de la Comunidad Autónoma de Andalucía: Test-Gestion-presupuestos-JA.pdf
He publicado nuevos apuntes de El Presupuesto de la Comunidad Autónoma de Andalucía: Gestion-presupuestos-JA.pdf
He publicado nuevos apuntes de El Presupuesto de la Comunidad Autónoma de Andalucía: Apuntes-Presupuesto-Comunidad-Autonoma-Andalucia.pdf
He publicado nuevos apuntes de El Presupuesto de la Comunidad Autónoma de Andalucía: Test-Presupuesto-Comunidad-Autonoma.pdf
He publicado nuevos apuntes de El Presupuesto de la Comunidad Autónoma de Andalucía: Presupuesto-Junta-de-Andalucia.pdf
He publicado nuevos apuntes de El Procedimiento Administrativo Común: los Principios Generales: Test-Procedimiento-Adm-Comun.pdf
He publicado nuevos apuntes de El Procedimiento Administrativo Común: los Principios Generales: Procedimiento-Adm.-Comun.pdf
He publicado nuevos apuntes de El Procedimiento Administrativo Común: los Principios Generales: Esquema-Procedimiento-Administrativo-comun.pdf
He publicado nuevos test de El Derecho Administrativo. la Ley. el Reglamento. el Acto Administrativo: Test-Fuentes-De-Derecho-Administrativo.pdf
He publicado nuevos apuntes de El Derecho Administrativo. la Ley. el Reglamento. el Acto Administrativo: Temario-Fuentes-de-Derecho-administrativo.pdf
He publicado nuevos test de Organización Institucional de la Comunidad Autónoma de Andalucía: Test-Organizacion-Institucional-de-Andalucia.pdf
He publicado nuevos apuntes de Organización Institucional de la Comunidad Autónoma de Andalucía: Temario-Organizacion-Institucional-de-Andalucia.pdf
He publicado nuevos test de Organización Institucional de la Comunidad Autónoma de Andalucía: Test-organizacion-institucional-de-la-Junta.pdf
He publicado nuevos apuntes de Organización Institucional de la Comunidad Autónoma de Andalucía: Organizacion-institucional-de-la-JA.pdf
He publicado nuevos test de La Comunidad Autónoma de Andalucía: Antecedentes Histórico-Culturales: Test-antecedentes-Andalucia.pdf
He publicado nuevos apuntes de La Comunidad Autónoma de Andalucía: Antecedentes Histórico-Culturales: Antecedentes-historico-culturales-Andalucia.pdf
He publicado nuevos apuntes de Organización Institucional de la Comunidad Autónoma de Andalucía: Esquemas-Estatuto-Andalucia.pdf
He publicado nuevos test de La Constitución Española de 1978: Test-Constitucion-espanola-1978.pdf
He publicado nuevos apuntes de Redes de Comunicaciones e Internet: Temario-Redes-de-comunicaciones-e-internet.pdf
He publicado nuevos apuntes de Sistemas Informáticos: Tema-Sistemas-Ofimáticos.pdf
He publicado nuevos test de Legislación: Examen-test-y-respuestas-2015-2016.pdf