
Oposiciones Locales Salamanca - Auxiliar Administrativo de Corporaciones Locales
Salamanca
Tu colegio ya está en Wuolah
Sube documentos y conecta con tus compañeros
Sube tus apuntes
arrow_forwardTemario de Oposiciones Locales Salamanca - Auxiliar Administrativo de Corporaciones Locales
Asignatura
arrow_downward0 posts
0 posts
0 posts
0 posts
0 posts
0 posts
0 posts
1 posts
0 posts
0 posts
0 posts
0 posts
0 posts
0 posts
0 posts
0 posts
0 posts
Últimas publicaciones de Oposiciones Locales Salamanca - Auxiliar Administrativo de Corporaciones Locales
El procedimiento administrativo II: Fases del procedimiento administrativo: Iniciación, ordenación, instrucción y finalización. Tramitación simplificada del procedimiento. Obligación de resolver y contenido de la resolución expresa. Silencio administ
El procedimiento administrativo I: Ley 39/2015, de 1 de octubre, del Procedimiento Administrativo Común de las Administraciones Públicas. Los interesados en el procedimiento, capacidad de obrar y representación. Derechos de las personas en sus relaciones
EL MUNICIPIO Ley 7/1985, de 2 de abril, Reguladora de las Bases del Régimen Local - MUNICIPIO: CONCEPTO Y ELEMENTOS. - TÉRMINO MUNICIPAL. - ORGANIZACIÓN. - COMPETENCIAS MUNICIPALES.
LA PROVINCIA - ORGANIZACIÓN PROVINCIAL. - COMPETENCIAS
- PRINCIPIOS CONSTITUCIONALES - CARACTERÍSTICAS - CONCEPTOS - REGULACIÓN JURÍDICA
Recursos Administrativos: Objeto y clases. Materias recurribles, legitimación y órgano competente. Procedimientos sustitutivos de los recursos administrativos: conciliación, mediación y arbitraje.
LEY ÓRGANICA 2/2007, 19 MARZO, DE LA REFORMA DEL ESTATUTO DE AUTONOMÍA DE ANDALUCÍA TÍTULO I - DERECHOS SOCIALES, DEBERES Y POLÍTICAS PÚBLICAS ARTÍCULOS DEL 12 a 41
LEY ÓRGANICA 2/2007, 19 MARZO, DE LA REFORMA DEL ESTATUTO DE AUTONOMÍA DE ANDALUCÍA TÍTULO I - DERECHOS SOCIALES, DEBERES Y POLÍTICAS PÚBLICAS ARTÍCULO 37 PRINCIPIOS RECTORES
LEY ÓRGANICA 2/2007,19 MARZO, DE LA REFORMA DEL ESTATUTO DE AUTONOMÍA TÍTULO PRELIMINAR ARTÍCULO 10 OBJETIVOS BÁSICOS
LEY ÓRGANICA 2/2007,19 MARZO, DE LA REFORMA DEL ESTATUTO DE AUTONOMÍA TÍTULO PRELIMINAR ARTÍCULOS DEL 1 AL 11
LEY ÓRGANICA 7/2007, de 19 de marzo, de la Reforma del Estatuto de Andalucía. Estructura
LEY ÓRGANICA 2/2007, 19 de marzo, de Reforma del Estatuto de Autonomía de Andalucía. Resumen aspecto y punto importantes del preámbulo.
LEY ÓRGANICA 2/2007, del 19 de marzo, de la Reforma del Estatuto de Autonomía de Andalucía. Fechas y antecedentes.
CONSTITUCIÓN ESPAÑOLA 1978 - TÍTULO PRELIMINAR ARTÍCULOS 1 a 9
CONSTITUCIÓN ESPAÑOLA 1978 - CARACTERÍSTICAS - CONCEPTOS - TIPO DE NORMAS - PODERES - FECHAS Y ANTECEDENTES - PREÁMBULO
CONSTITUCIÓN ESPAÑOLA 1978 TÍTULO III - DE LAS CORTES GENERALES ARTÍCULOS 66 a 96 CAP.I - DE LAS CÁMARAS CAP.II - DE LA ELABORACIÓN DE LAS LEYES CAP.III - DE LOS TRATADOS INTERNACIONALES
CONSTITUCIÓN ESPAÑOLA TÍTULO V DE LAS RELACIONES ENTRE EL GOBIERNO Y LAS CORTES GENERALES. ARTÍCULOS 108 a 116.
CONSTITUCIÓN ESPAÑOLA 1978 TÍTULO II - DE LA CORONA ARTÍCULOS 56 a 65
He publicado nuevos apuntes de Personal al Servicio de las Entidades Locales I: peermisos-retribuidos.pdf
apuntes
-
CONSTITUCIÓN ESPAÑOLA TÍTULO I
CONSTITUCIÓN ESPAÑOLA TÍTULO I DERECHOS Y DEBERES FUNDAMENTALES ARTÍCULOS 10 a 55 CAP.I DE LOS ESPAÑOLES Y EXTRANJEROS CAP.II DERECHOS Y LIBERTADES CAP.III DE LOS PRINCIPIOS RECTORALES DE LA POLÍTICA SOCIAL Y ECONÓMICA CAP.IV DE LAS GARANTÍAS DE LAS LIB
CONSTITUCIÓN ESPAÑOLA 1978 TÍTULO IV GOBIERNO Y ADMINISTRACIÓN ARTÍCULOS 97 a 107.
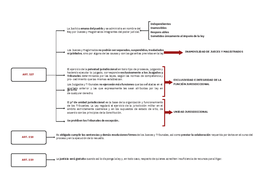
CONSTITUCIÓN ESPAÑOLA 1978 TÍTULO VI - EL PODER JUDICIAL ARTÍCULOS 117 a 127.
CONSTITUCIÓN ESPAÑOLA 1978 TÍTULO VII ECONOMÍA Y HACIENDA ARTÍCULOS 128 a 136
CONSTITUCIÓN ESPAÑOLA 1978 - TÍTULO VIII VÍAS DE ACCESO A LA AUTONOMÍA ART.143 ART.146 ART.144 ART.151
CONSTITUCIÓN ESPAÑOLA 1978 - TÍTULO VIII DE LA ORGANIZACIÓN TERRITORIAL DEL ESTADO. ARTÍCULOS 137 a 158
CONSTITUCIÓN ESPAÑOLA 1978 TÍTULO IX TRIBUNAL CONSTITUCIONAL ARTÍCULOS 159 a 165
CONSTITUCIÓN ESPAÑOLA 1978 TÍTULO X REFORMA CONSTITUCIONAL ARTÍCULO 166 a 169
apuntes
-
windows 10
He publicado nuevos apuntes de Temas Específicos de la Localidad: windows 10
apuntes
-
INFORMATICA
He publicado nuevos apuntes de Temas Específicos de la Localidad: INFORMATICA
CONSTITUCIÓN ESPAÑOLA 1978 DISPOSICIONES 4 ADICIONALES 9 TRANSITORIAS 1 DEROGATORIA 1 FINAL
apuntes
-
windows 10
He publicado nuevos apuntes de Temas Específicos de la Localidad: windows 10
apuntes
-
windows
He publicado nuevos apuntes de Temas Específicos de la Localidad: windows
apuntes
-
1978
He publicado nuevos apuntes de La Constitución Española de 1978: 1978
apuntes
-
ue
He publicado nuevos apuntes de Temas Específicos de la Localidad: ue
apuntes
-
ue
He publicado nuevos apuntes de Temas Específicos de la Localidad: ue
apuntes
-
articulos mas importantes
He publicado nuevos apuntes de La Constitución Española de 1978: articulos mas importantes