@_3D2Y_

Estudios: Grado en Ingeniería del Software (UMA) ...Mostrar más

Bio: .

445 Publicaciones

7.11k Interacciones

2 Seguidores

0 Siguiendo

Lista de publicaciones de _3D2Y_

apuntes

-

Operative Systems - Theory

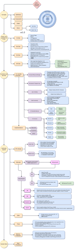
He publicado nuevos apuntes de 2º Sistemas Operativos: Operative Systems - Theory

UNIT-1-Diagram-OS-.png
OS-Unit-1.pdf
OperativeSystemQuestions.pdf
PROCESSESANDTHREADS.pdf

apuntes

-

Theory - software engineering

He publicado nuevos apuntes de 2º Ntroducción a la Ingeniería del Software: Theory - software engineering

ISE-Unit-1.pdf

examenes

-

Parcial 1 (ingles) - 2021

He publicado nuevos examenes de 2º Estructuras de Datos: Parcial 1 (ingles) - 2021

Miniatura no disponible
LinearVector.hs
Miniatura no disponible
UnitTests.hs
exam.png
1.pdf

examenes

-

Parcial 1 - 2021

He publicado nuevos examenes de 1º Matemática Discreta: Parcial 1 - 2021

MD-parc1-nov21.pdf

apuntes

-

Theory folder

He publicado nuevos apuntes de 2º Teoría de Autómatas y Lenguajes Formales: Theory folder

Chapter-1-Mathematical-Preliminaries.pdf
Chapter-2-Languages-and-grammar.pdf
Chapter-3-Regular-Expressions.pdf

apuntes

-

Theory folder

He publicado nuevos apuntes de 2º Estructura de Computadores: Theory folder

Chapter-1-Measuring-and-Understanding-Performance.pdf

apuntes

-

Theory folder

He publicado nuevos apuntes de 2º Estructuras de Datos: Theory folder

Chapter-1-Introduction-to-functional-programming.pdf

examenes

-

Examen de septiembre resuelto

He publicado nuevos examenes de 1º Fundamentos de la Programación: Examen de septiembre resuelto

ejercicio3.cpp
FPProblemasSetp2021.pdf
ejercicio1.cpp
CodigoSuministrado.rar

He publicado nuevos examenes de 1º Metodos Estadisticos para la Computacion: ExamenfinaljunioMEC2021.pdf

2 páginas

test

-

FPC++ ENTERO RESUELTO PARCIAL 2 2020

He publicado nuevos test de 1º Fundamentos de la Programación: FPC++ ENTERO RESUELTO PARCIAL 2 2020

Ej2.cpp
Codigo-suministrado.rar
Ej1.cpp
ProblemasControl21920.pdf

test

-

FPC++ ENTERO RESUELTO PARCIAL 2 2019

He publicado nuevos test de 1º Fundamentos de la Programación: FPC++ ENTERO RESUELTO PARCIAL 2 2019

ej1controlEnero2019.cpp
ej2controlEnero2019.cpp
1.cpp
2.cpp
ProblemasControl21819.pdf

examenes

-

FPC++ ENTERO RESUELTO FINAL A 2021

He publicado nuevos examenes de 1º Fundamentos de la Programación: FPC++ ENTERO RESUELTO FINAL A 2021

ejercicio3.cpp
1.cpp
FPExamen1ProblemasFeb2021.pdf
2.cpp

examenes

-

FPC++ ENTERO RESUELTO FINAL B 2021

He publicado nuevos examenes de 1º Fundamentos de la Programación: FPC++ ENTERO RESUELTO FINAL B 2021

ejercicio2.cpp
ejercicio3.cpp
ejercicio2.cpp
ejercicio1.cpp
CodigoExamenExtra.rar
ejercicio1.cpp