@___ait

11 Publicaciones

57 Interacciones

0 Seguidores

0 Siguiendo

Lista de publicaciones de ___ait

He publicado nuevos apuntes de 4º Nefrologia y Urología: 20.-TUMORES-UROTELIALES-tnm-def.pdf

1 página

4º AI 2024

12 páginas

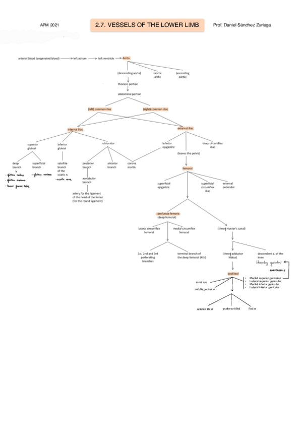
He publicado nuevos apuntes de 1º Anatomía General: RESUMEN-Tema-2.7-Vasos-de-miembros-inferiores-ingles.pdf

1 página

He publicado nuevos apuntes de 1º Fisiología Médica I: 24.pdf

5 páginas

He publicado nuevos apuntes de 1º Fisiología Médica I: 6.pdf

2 páginas

He publicado nuevos examenes de Química: evauquimica.pdf

4 páginas

He publicado nuevos examenes de Matemáticas II: evaumate.pdf

3 páginas

He publicado nuevos examenes de Inglés: evauenglish.pdf

4 páginas

He publicado nuevos examenes de Biología: evaubioval.pdf

3 páginas

He publicado nuevos examenes de Biología: evaubiocas.pdf

3 páginas

He publicado nuevos examenes de Historia de España: evauhistoria.pdf

4 páginas